HOME   LIST
‹–   –›

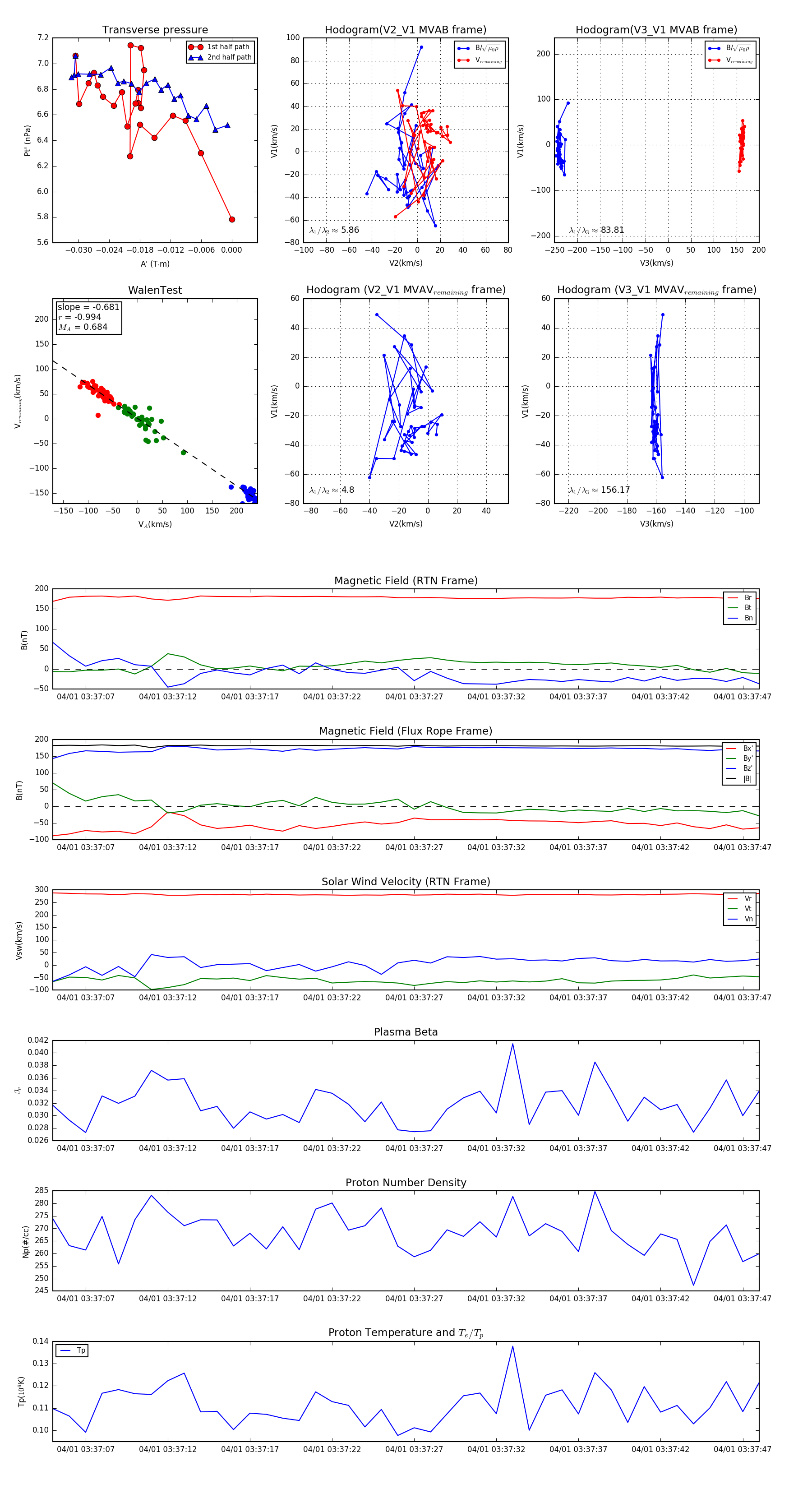
Flux Rope in 2024

Flux Rope Event 2024-04-01 03:37:05 ~ 2024-04-01 03:37:48 (44 seconds)


plot