HOME   LIST
‹–   –›

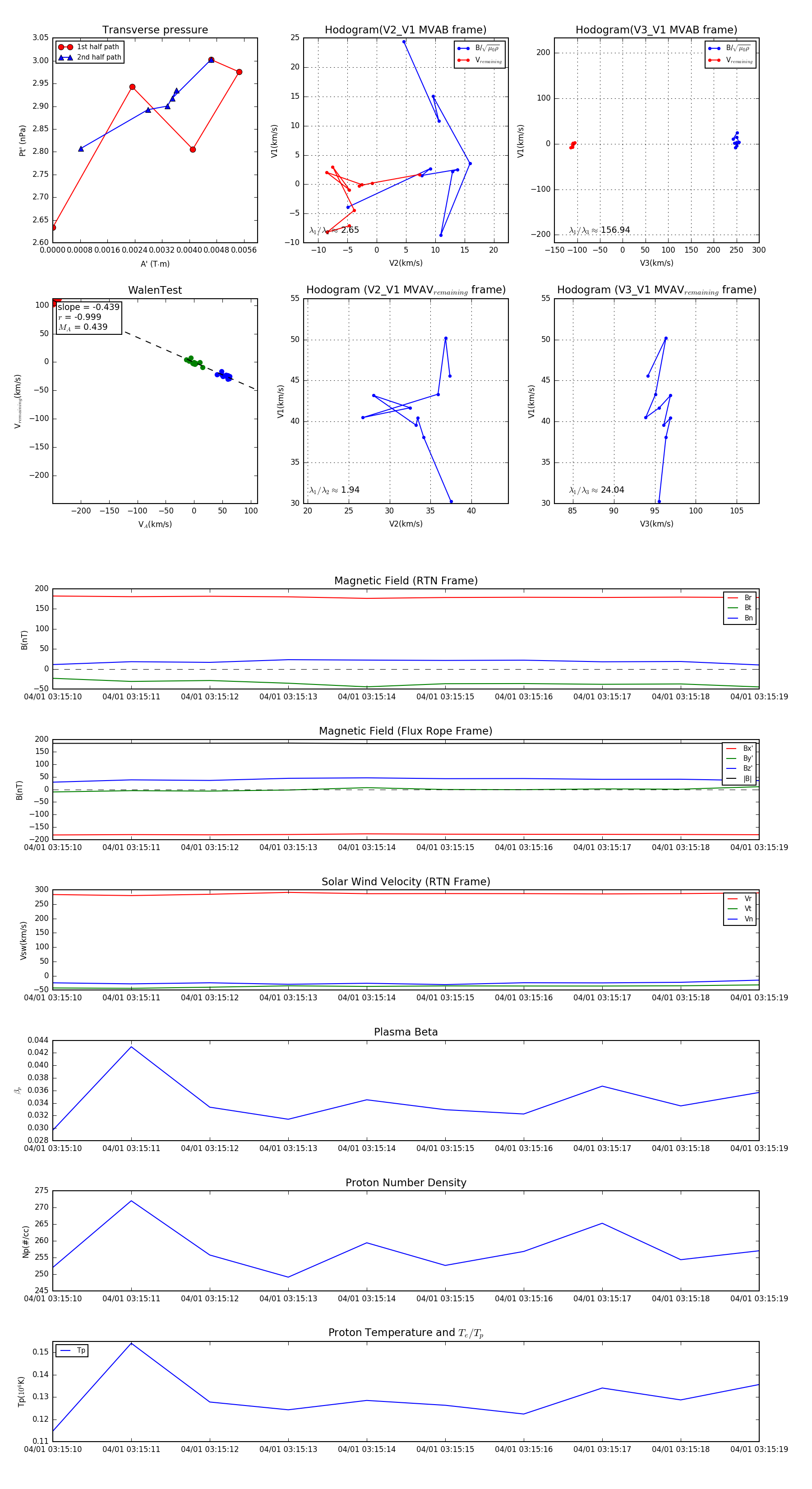
Flux Rope in 2024

Flux Rope Event 2024-04-01 03:15:10 ~ 2024-04-01 03:15:19 (10 seconds)


plot