HOME   LIST
‹–   –›

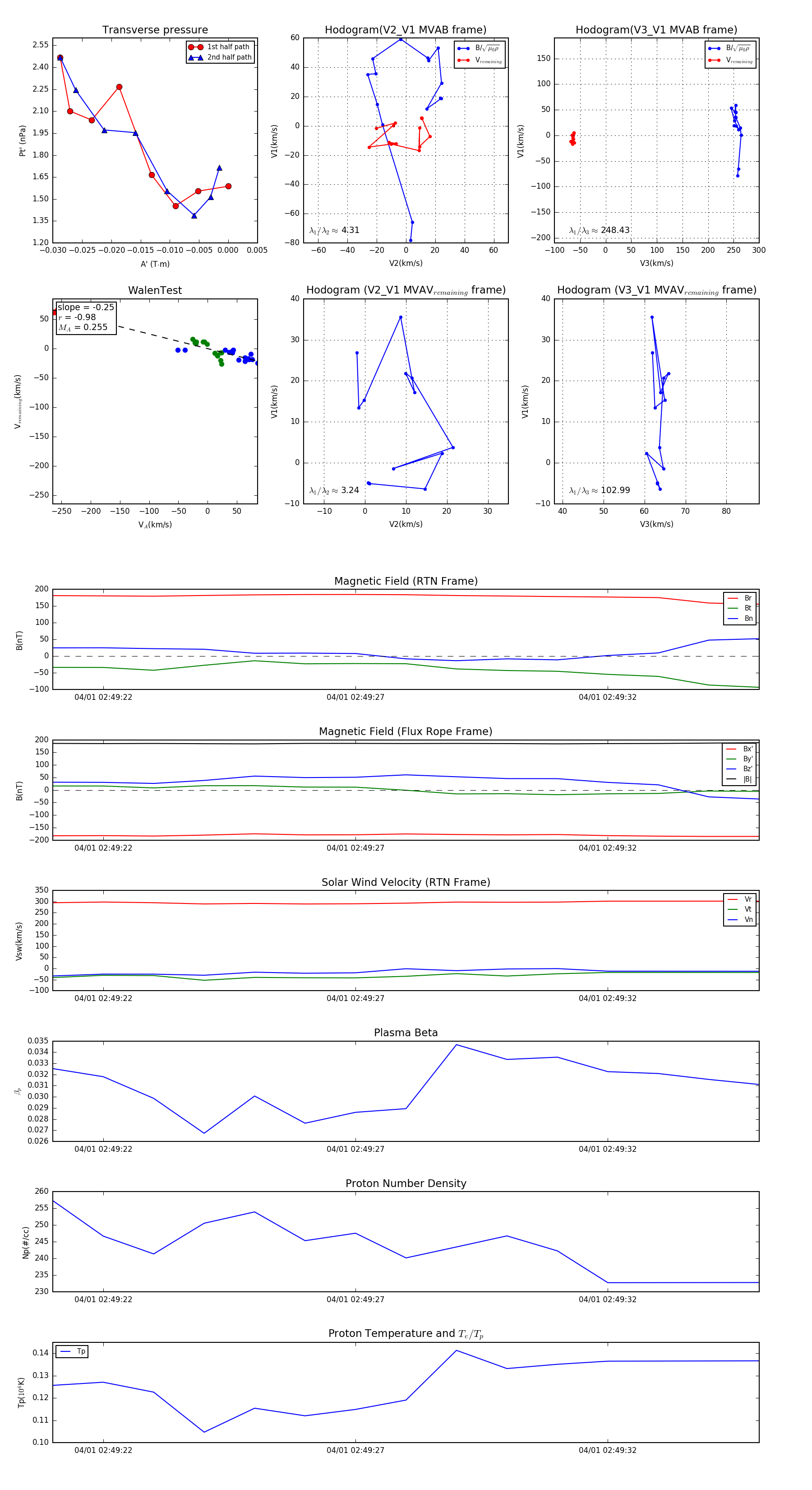
Flux Rope in 2024

Flux Rope Event 2024-04-01 02:49:21 ~ 2024-04-01 02:49:35 (15 seconds)


plot