HOME   LIST
‹–   –›

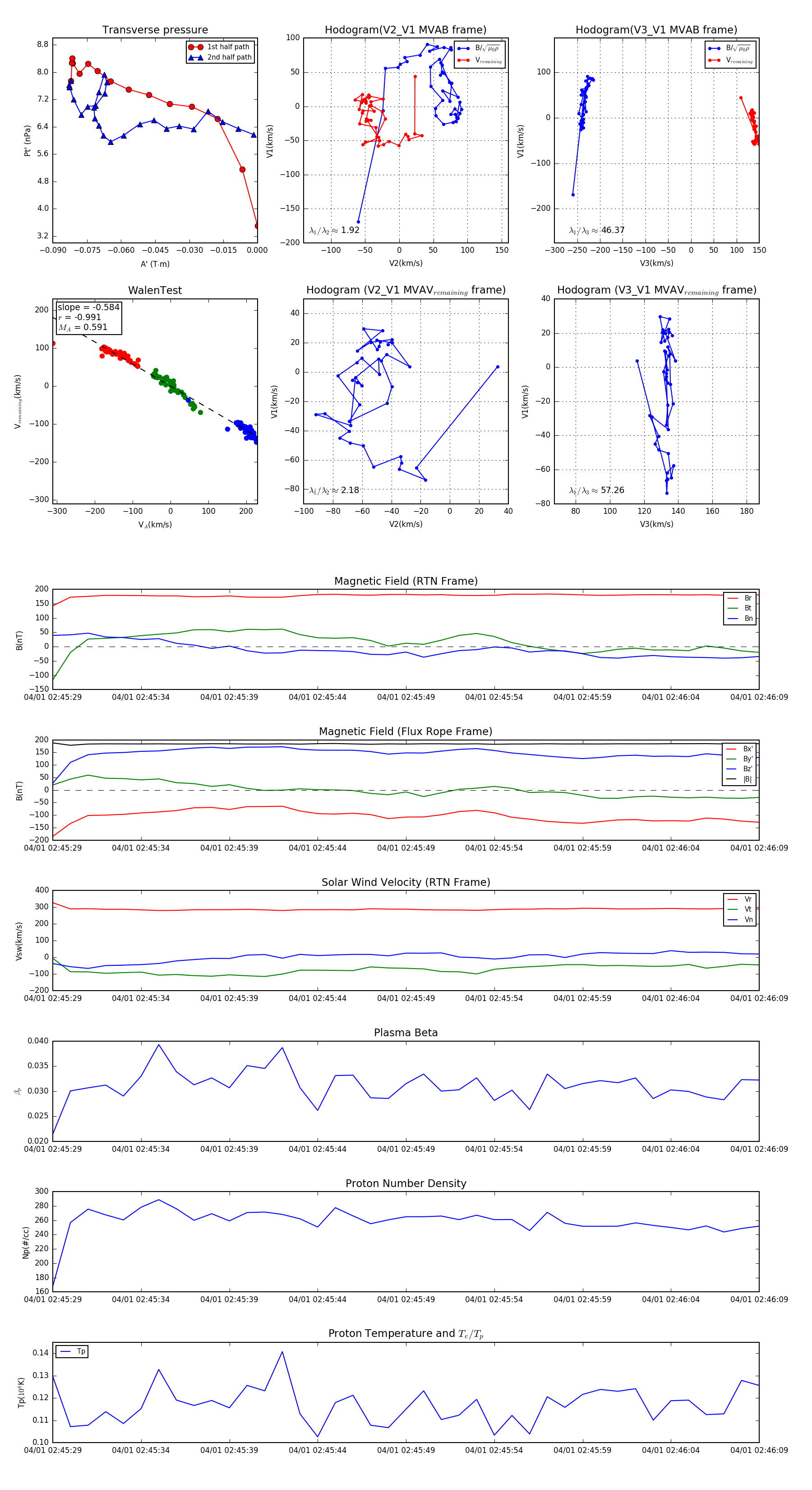
Flux Rope in 2024

Flux Rope Event 2024-04-01 02:45:29 ~ 2024-04-01 02:46:09 (41 seconds)


plot