HOME   LIST
‹–   –›

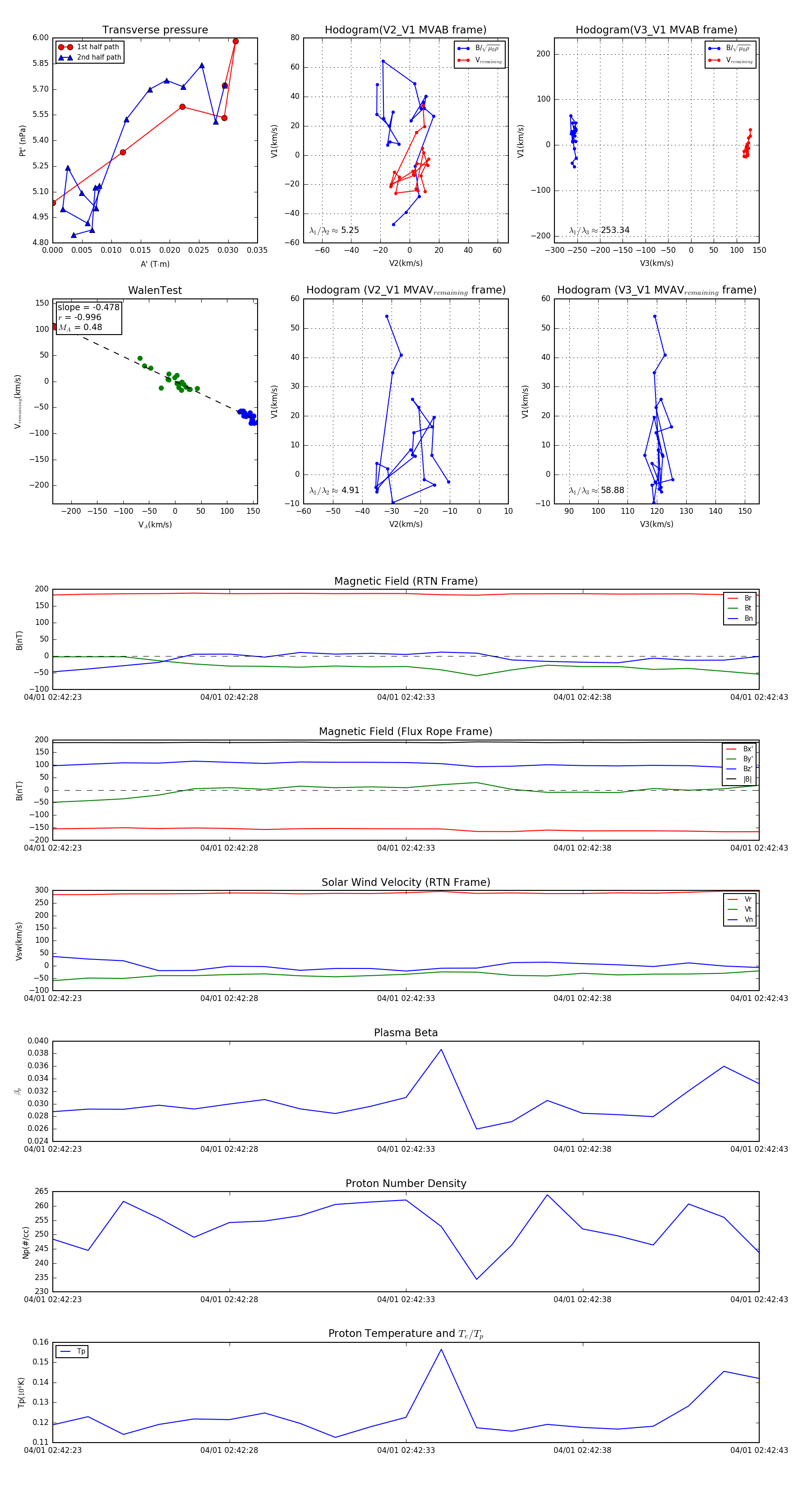
Flux Rope in 2024

Flux Rope Event 2024-04-01 02:42:23 ~ 2024-04-01 02:42:43 (21 seconds)


plot