HOME   LIST
‹–   –›

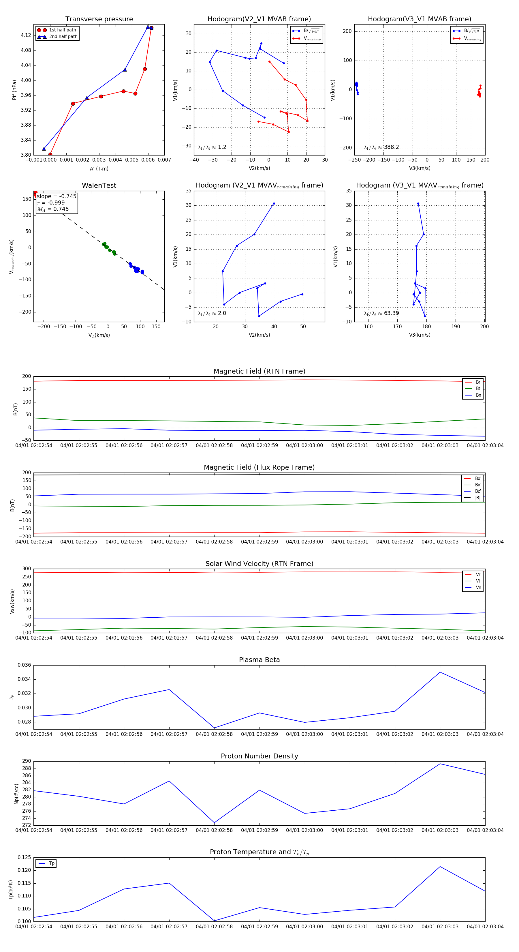
Flux Rope in 2024

Flux Rope Event 2024-04-01 02:02:54 ~ 2024-04-01 02:03:04 (11 seconds)


plot