HOME   LIST
‹–   –›

Flux Rope in 2024

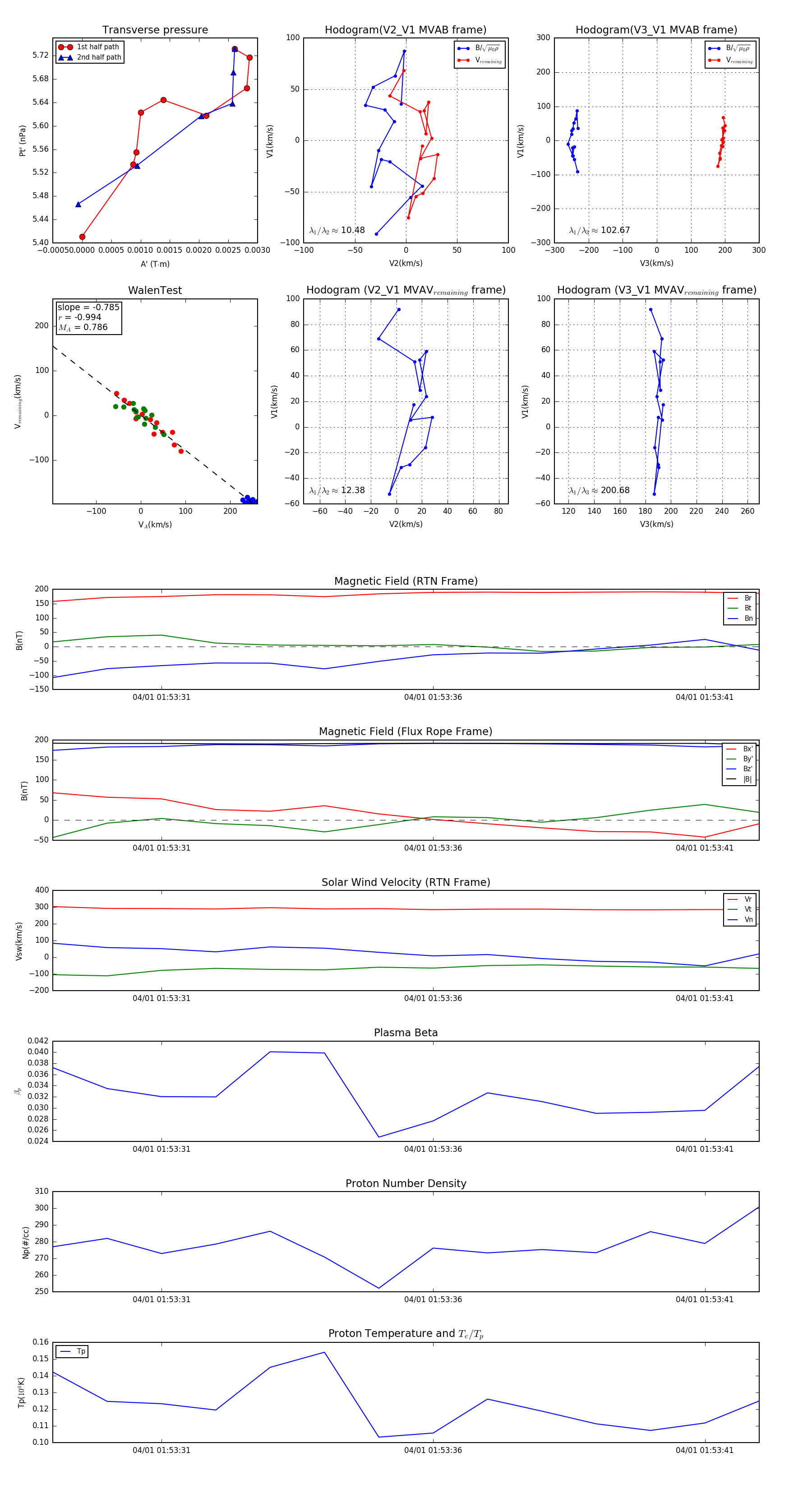
Flux Rope Event 2024-04-01 01:53:29 ~ 2024-04-01 01:53:42 (14 seconds)


plot