HOME   LIST
‹–   –›

Flux Rope in 2024

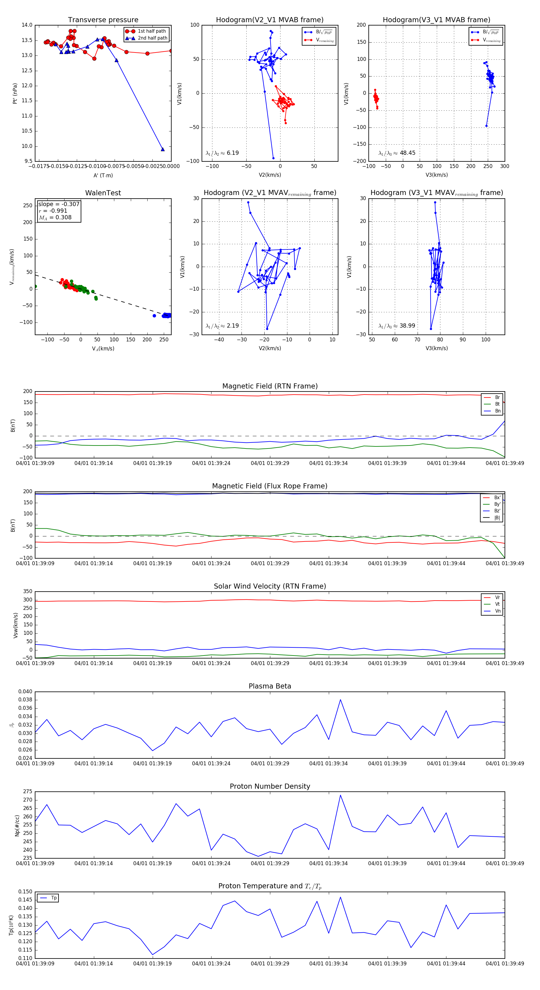
Flux Rope Event 2024-04-01 01:39:09 ~ 2024-04-01 01:39:49 (41 seconds)


plot