HOME   LIST
‹–   –›

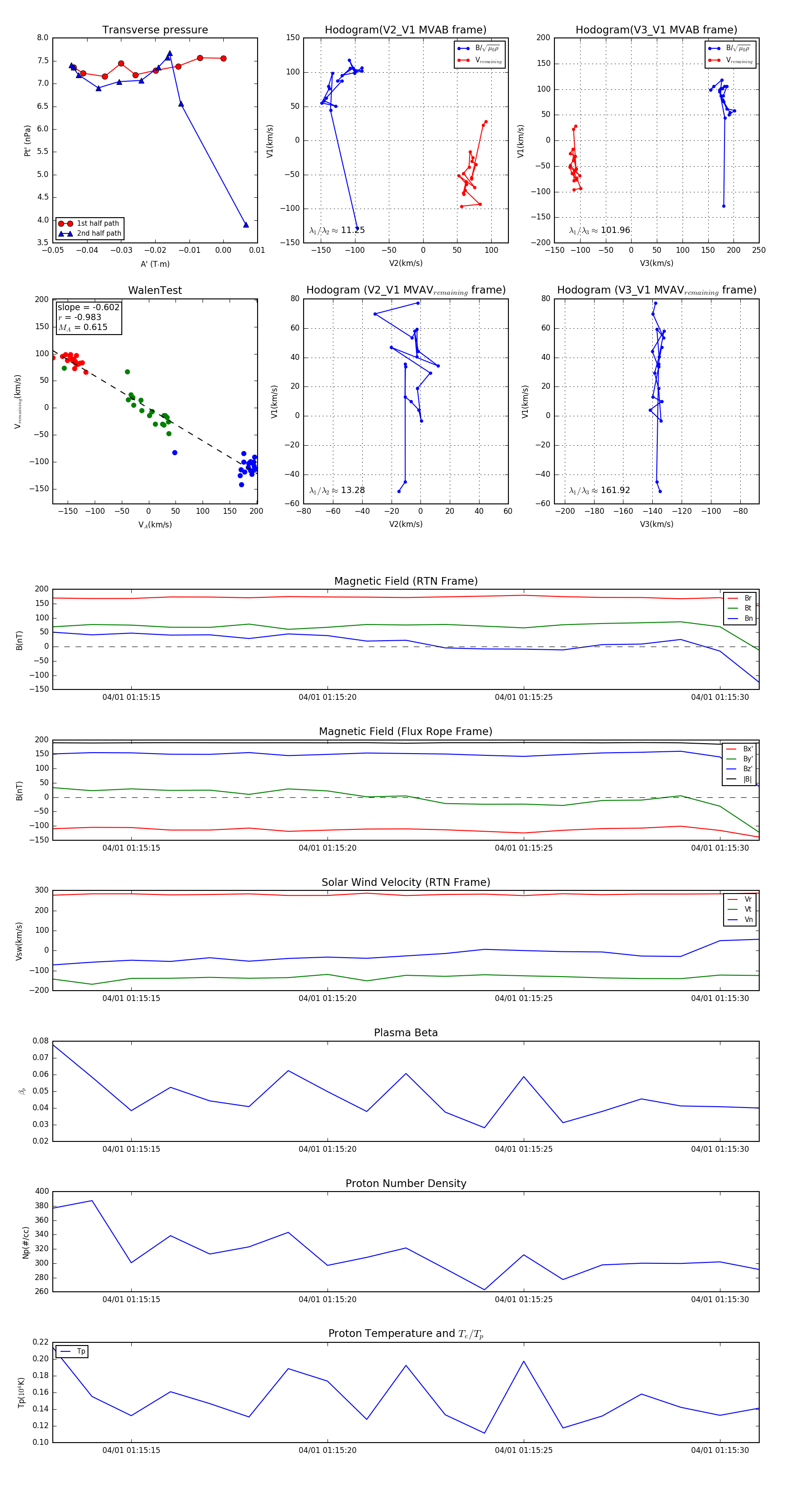
Flux Rope in 2024

Flux Rope Event 2024-04-01 01:15:13 ~ 2024-04-01 01:15:31 (19 seconds)


plot