HOME   LIST
‹–   –›

Flux Rope in 2024

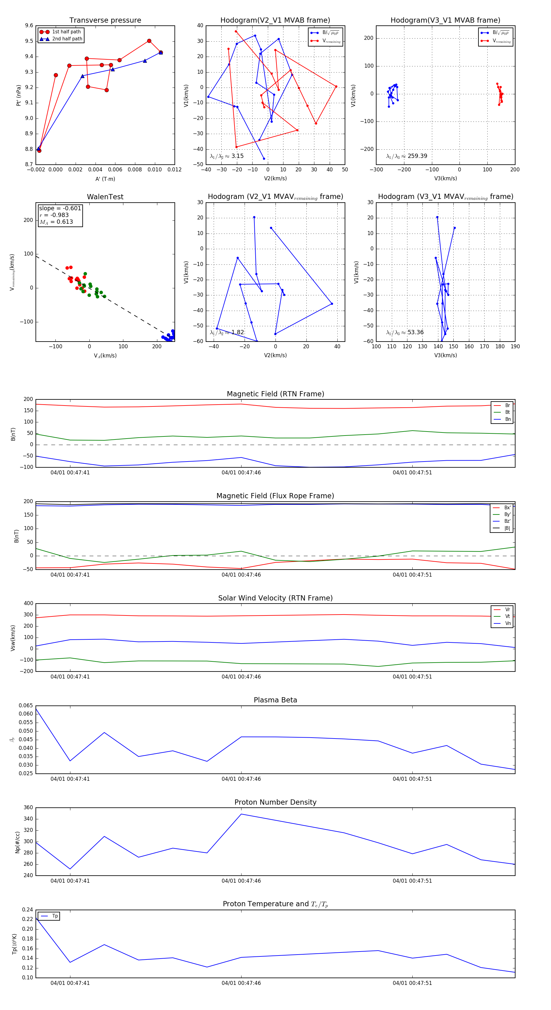
Flux Rope Event 2024-04-01 00:47:40 ~ 2024-04-01 00:47:54 (15 seconds)


plot