HOME   LIST
‹–   –›

Flux Rope in 2024

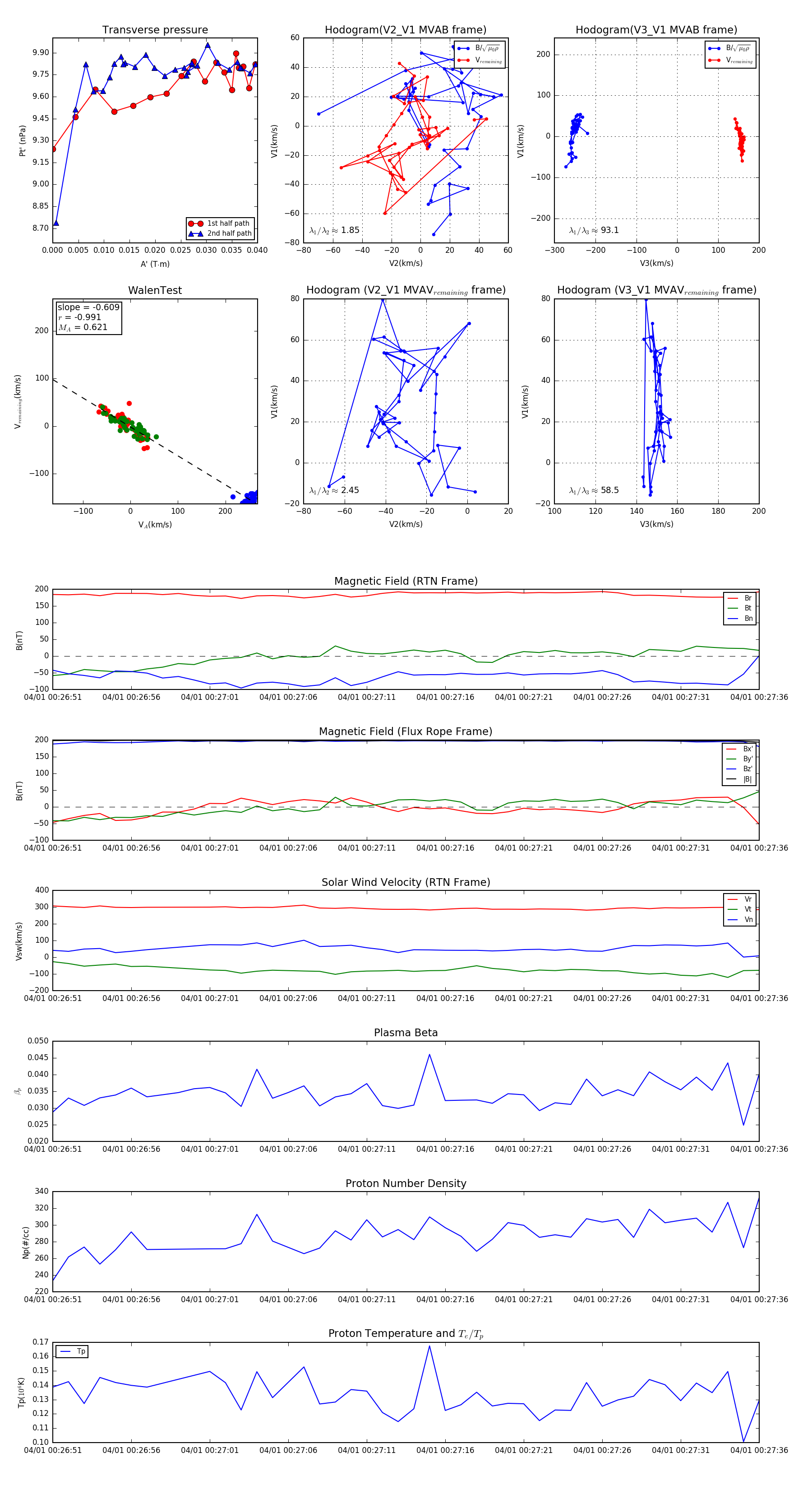
Flux Rope Event 2024-04-01 00:26:51 ~ 2024-04-01 00:27:36 (46 seconds)


plot