HOME   LIST
‹–   –›

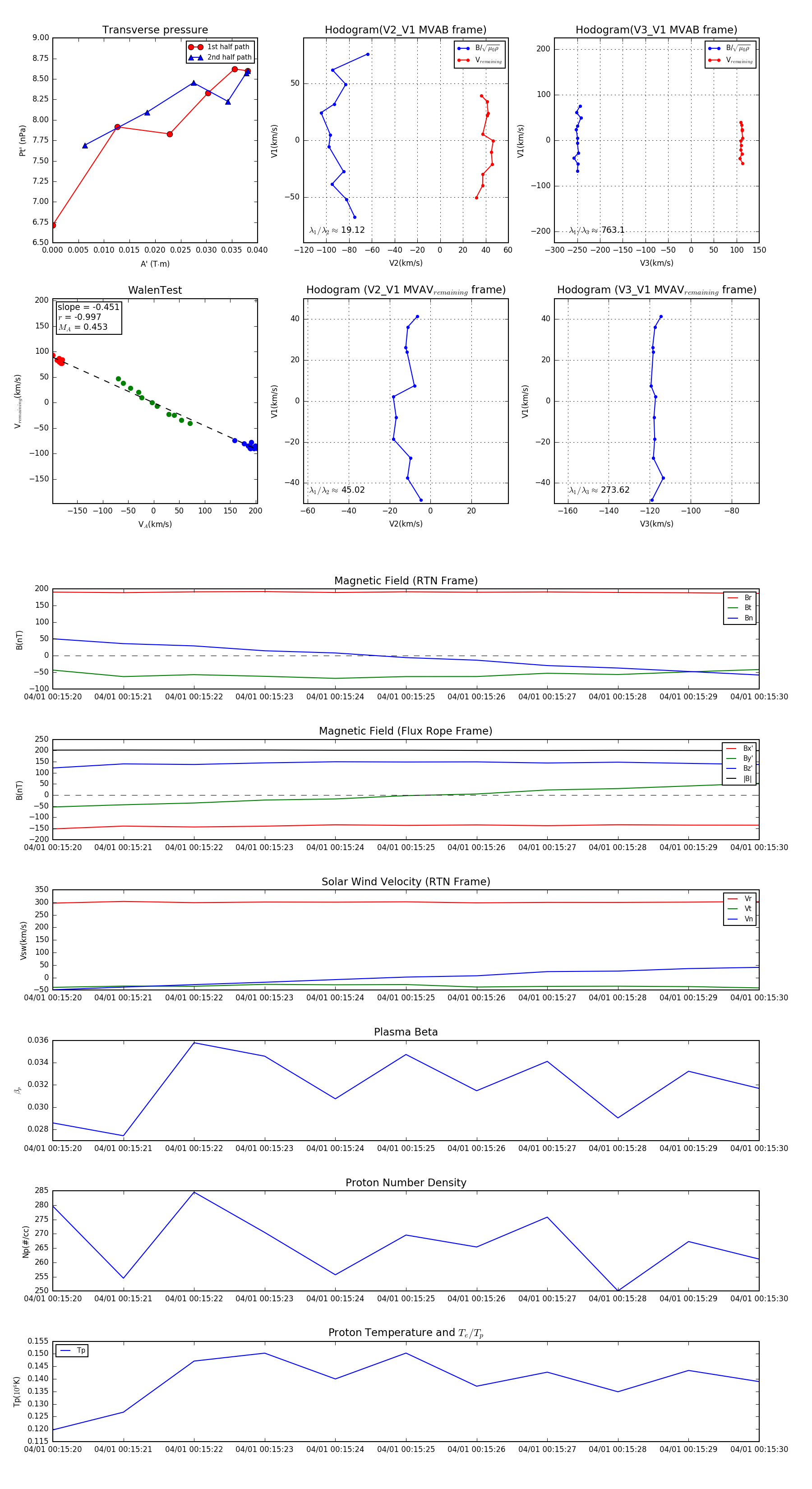
Flux Rope in 2024

Flux Rope Event 2024-04-01 00:15:20 ~ 2024-04-01 00:15:30 (11 seconds)


plot