HOME   LIST
‹–   –›

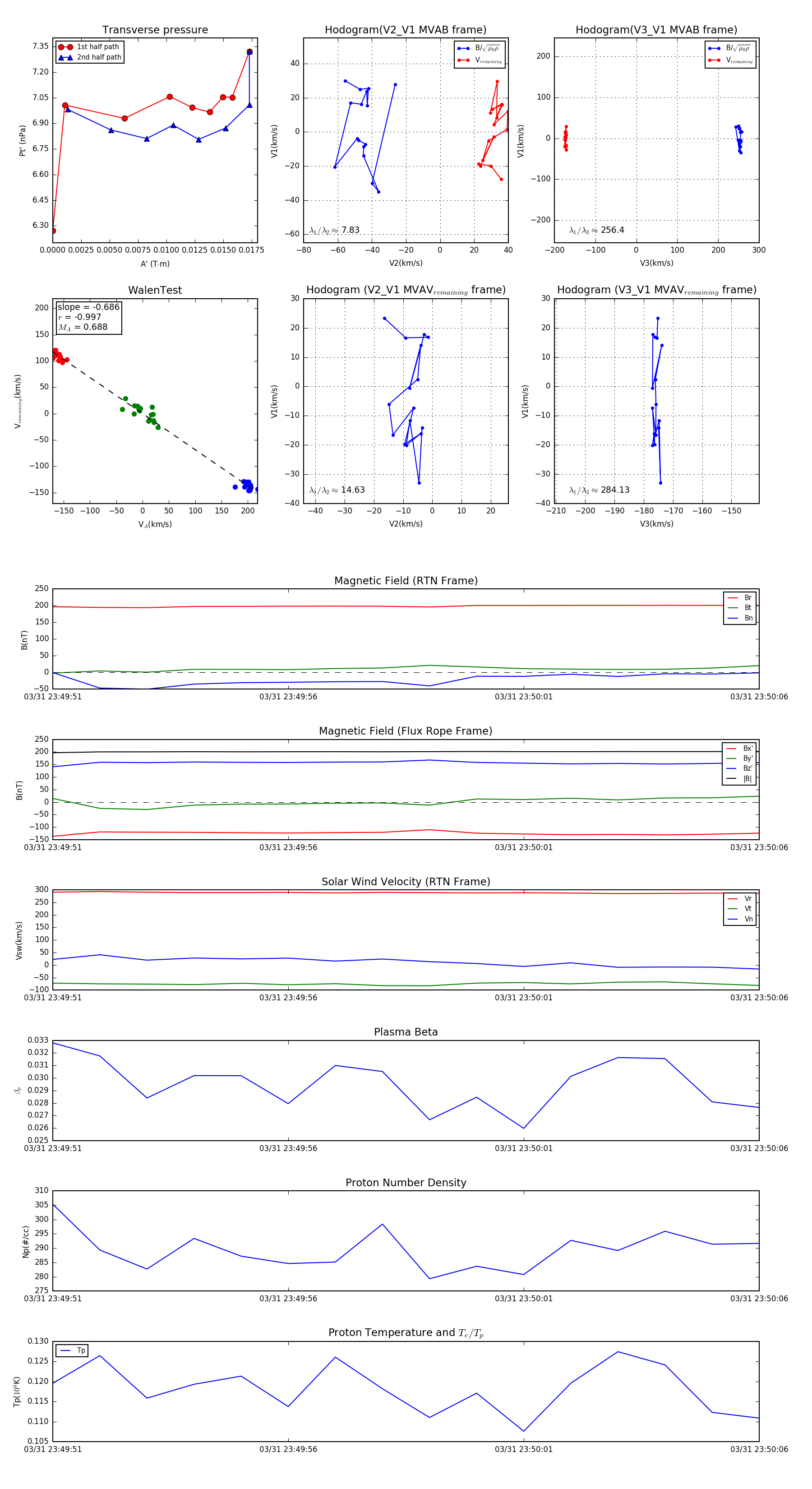
Flux Rope in 2024

Flux Rope Event 2024-03-31 23:49:51 ~ 2024-03-31 23:50:06 (16 seconds)


plot