HOME   LIST
‹–   –›

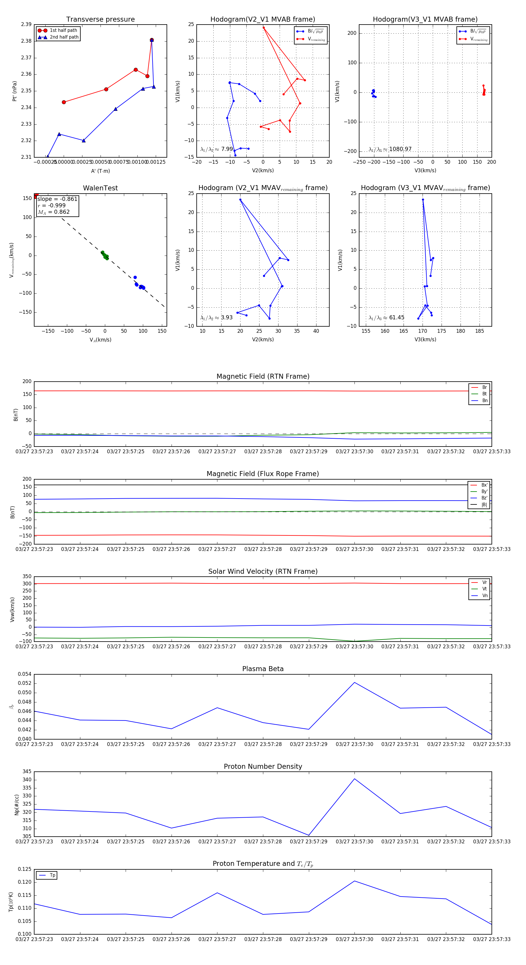
Flux Rope in 2024

Flux Rope Event 2024-03-27 23:57:23 ~ 2024-03-27 23:57:33 (11 seconds)


plot