HOME   LIST
‹–   –›

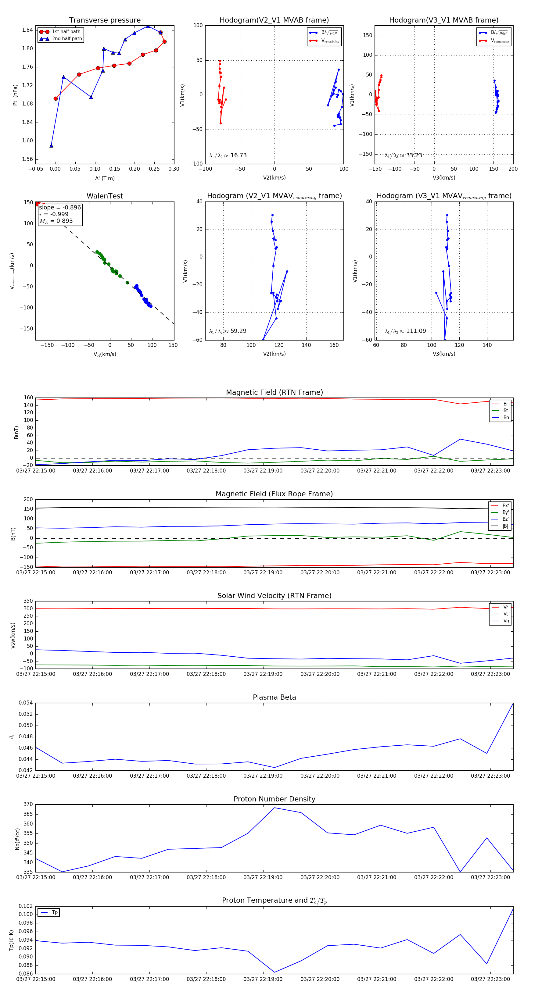
Flux Rope in 2024

Flux Rope Event 2024-03-27 22:15:00 ~ 2024-03-27 22:23:24 (505 seconds)


plot