HOME   LIST
‹–   –›

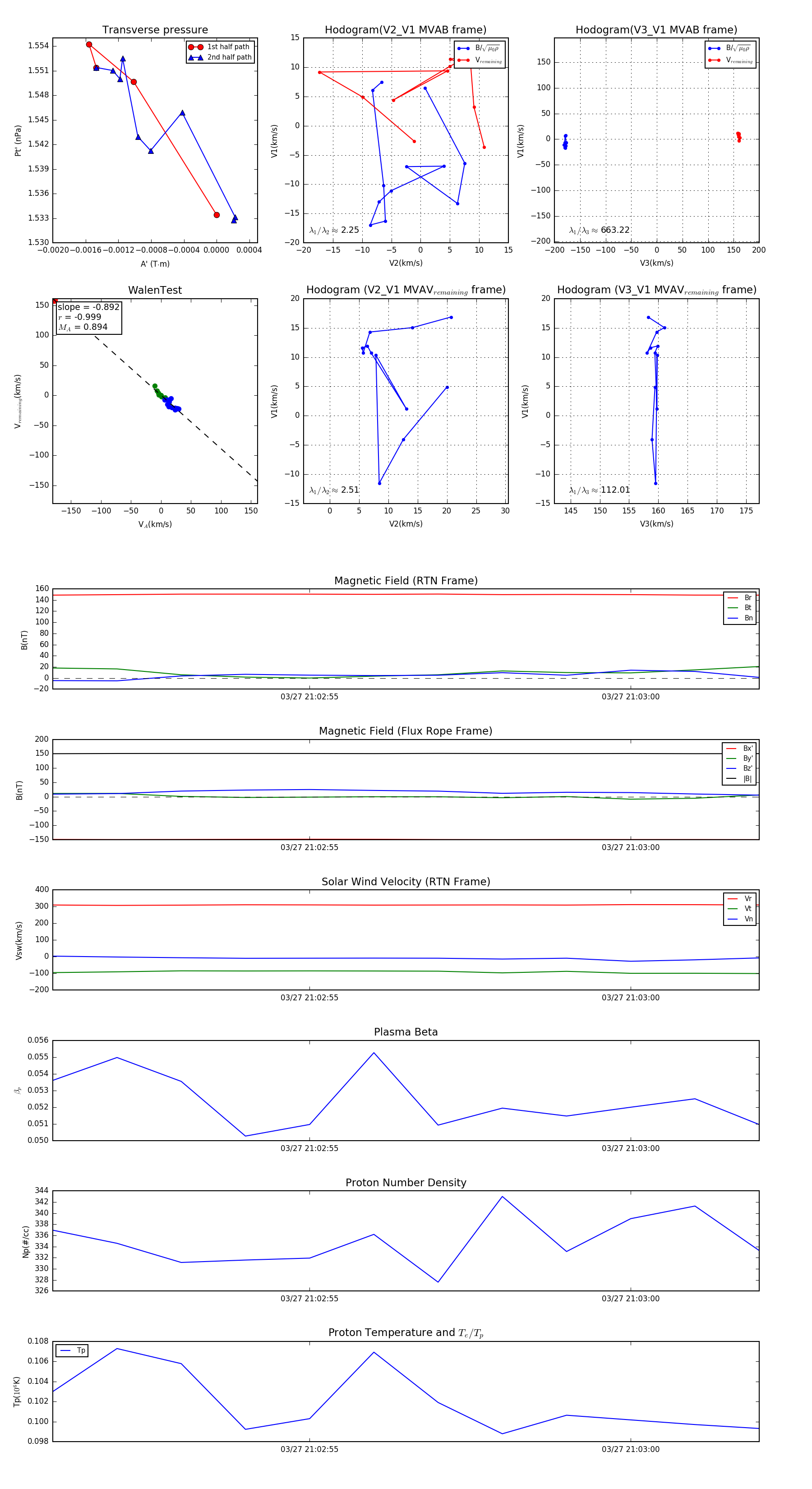
Flux Rope in 2024

Flux Rope Event 2024-03-27 21:02:51 ~ 2024-03-27 21:03:02 (12 seconds)


plot