HOME   LIST
‹–   –›

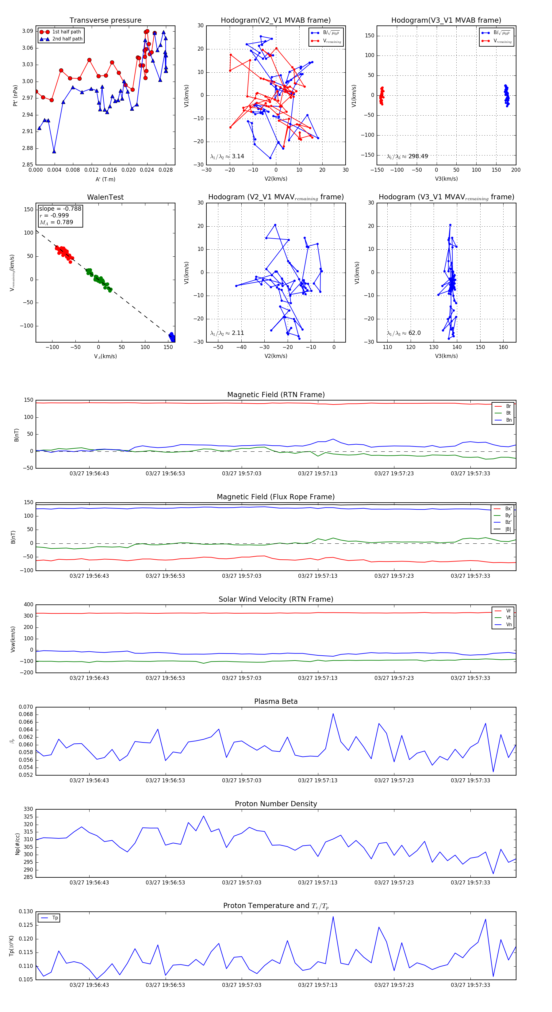
Flux Rope in 2024

Flux Rope Event 2024-03-27 19:56:36 ~ 2024-03-27 19:57:39 (64 seconds)


plot