HOME   LIST
‹–   –›

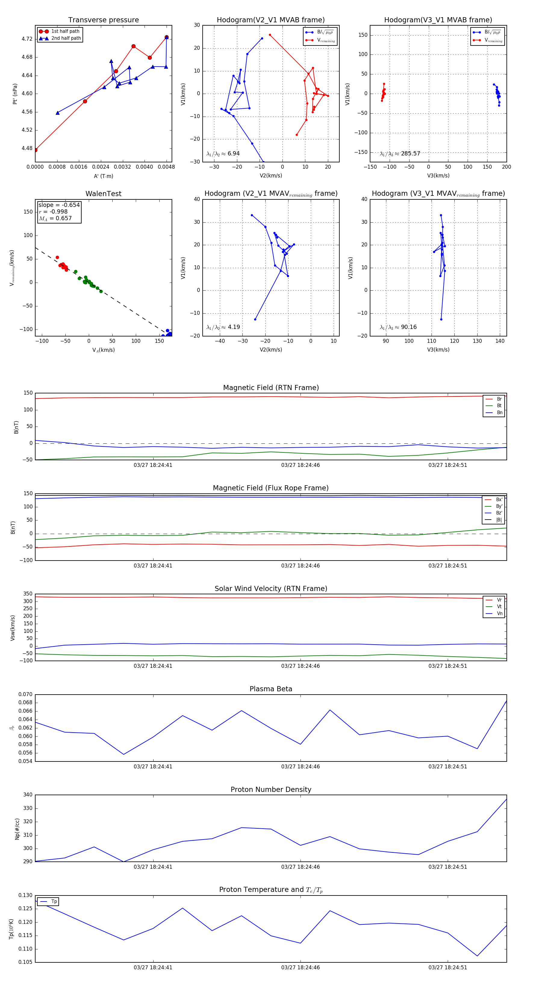
Flux Rope in 2024

Flux Rope Event 2024-03-27 18:24:37 ~ 2024-03-27 18:24:53 (17 seconds)


plot