HOME   LIST
‹–   –›

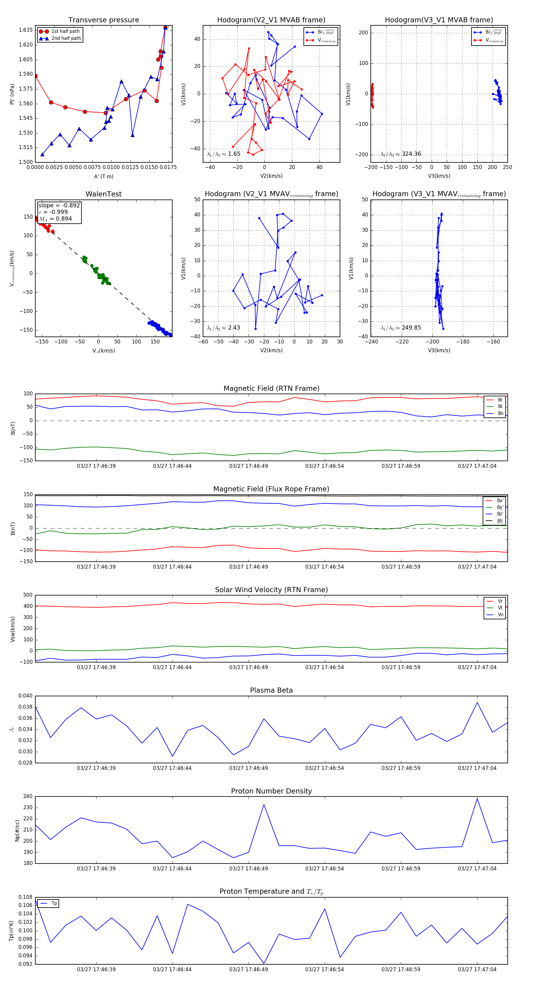
Flux Rope in 2024

Flux Rope Event 2024-03-27 17:46:35 ~ 2024-03-27 17:47:06 (32 seconds)


plot