HOME   LIST
‹–   –›

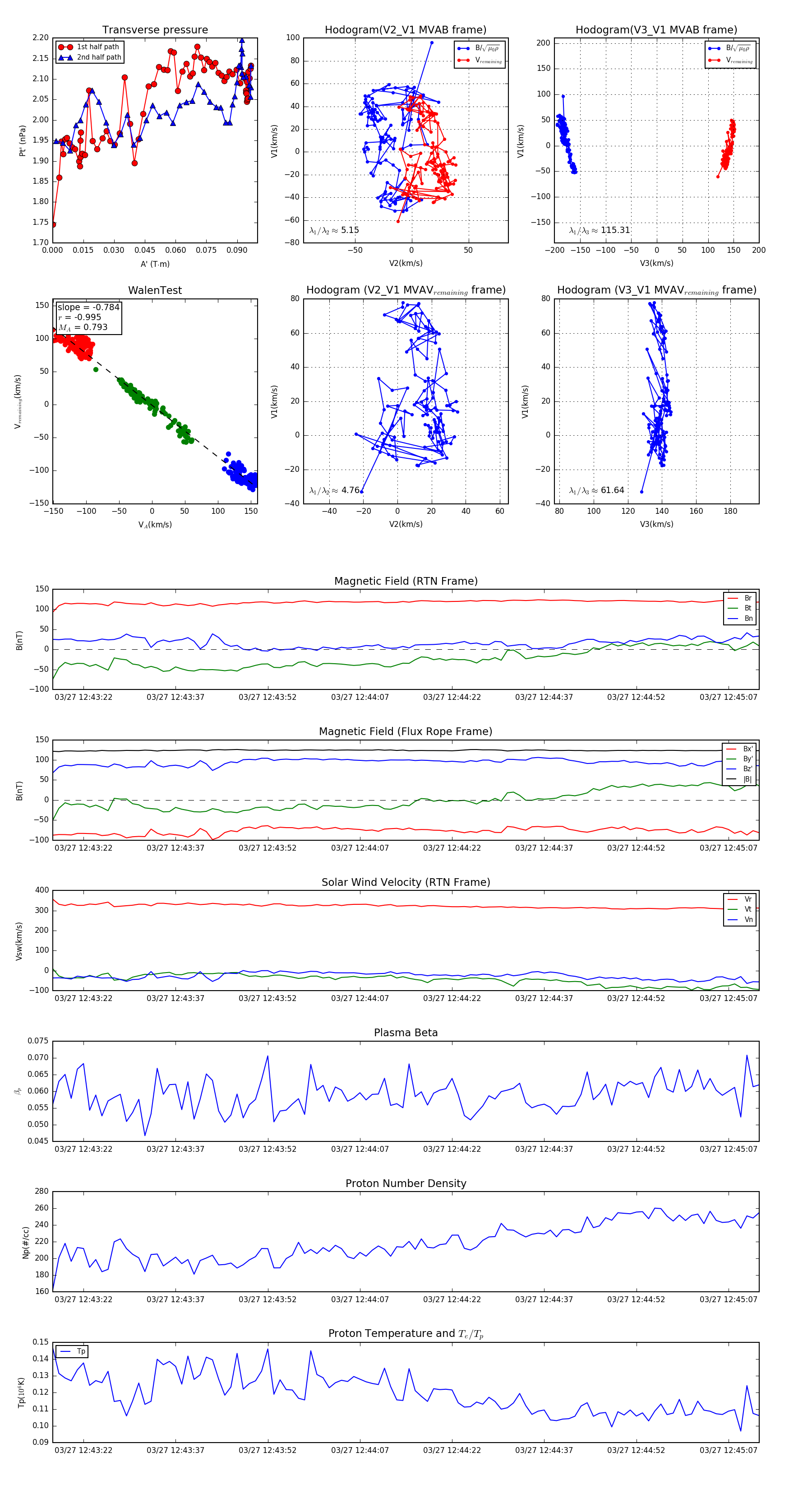
Flux Rope in 2024

Flux Rope Event 2024-03-27 12:43:17 ~ 2024-03-27 12:45:12 (116 seconds)


plot