HOME   LIST
‹–   –›

Flux Rope in 2024

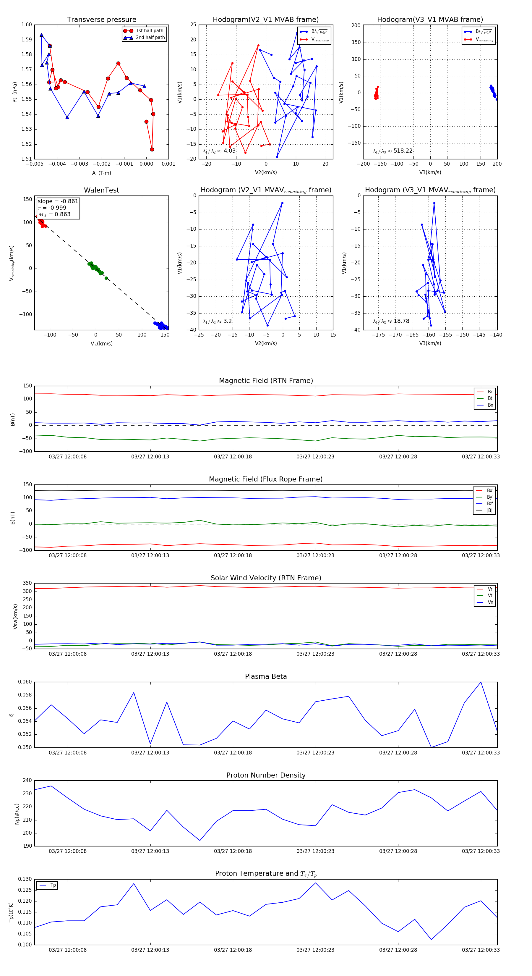
Flux Rope Event 2024-03-27 12:00:06 ~ 2024-03-27 12:00:34 (29 seconds)


plot