HOME   LIST
‹–   –›

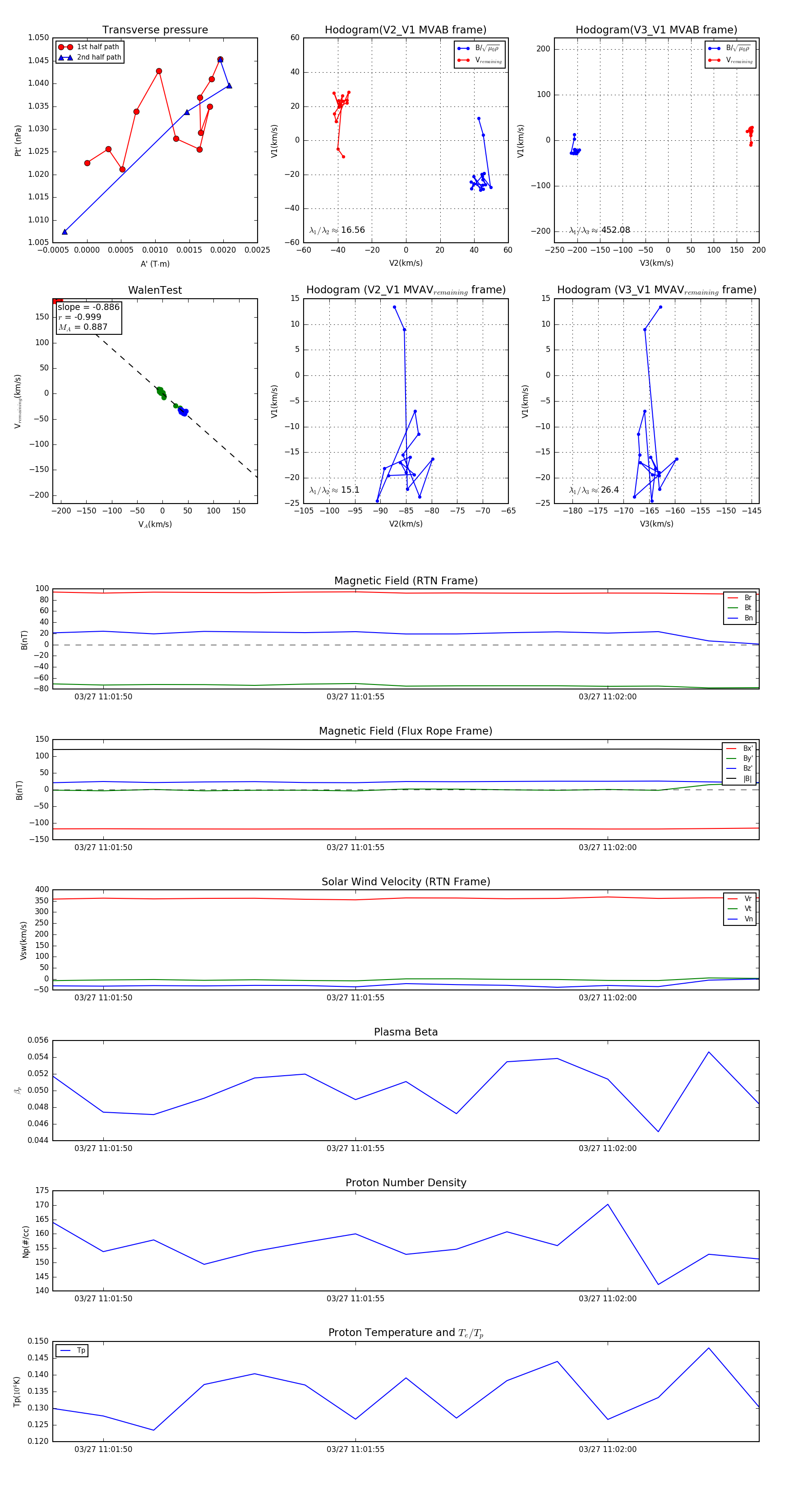
Flux Rope in 2024

Flux Rope Event 2024-03-27 11:01:49 ~ 2024-03-27 11:02:03 (15 seconds)


plot