HOME   LIST
‹–   –›

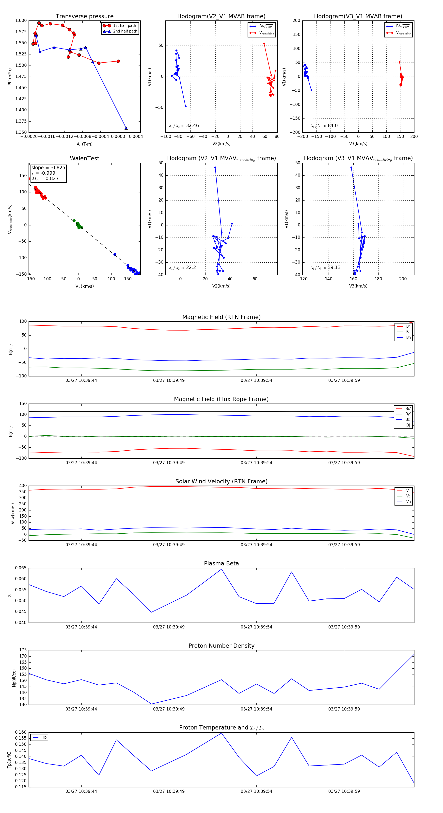
Flux Rope in 2024

Flux Rope Event 2024-03-27 10:39:41 ~ 2024-03-27 10:40:03 (23 seconds)


plot