HOME   LIST
‹–   –›

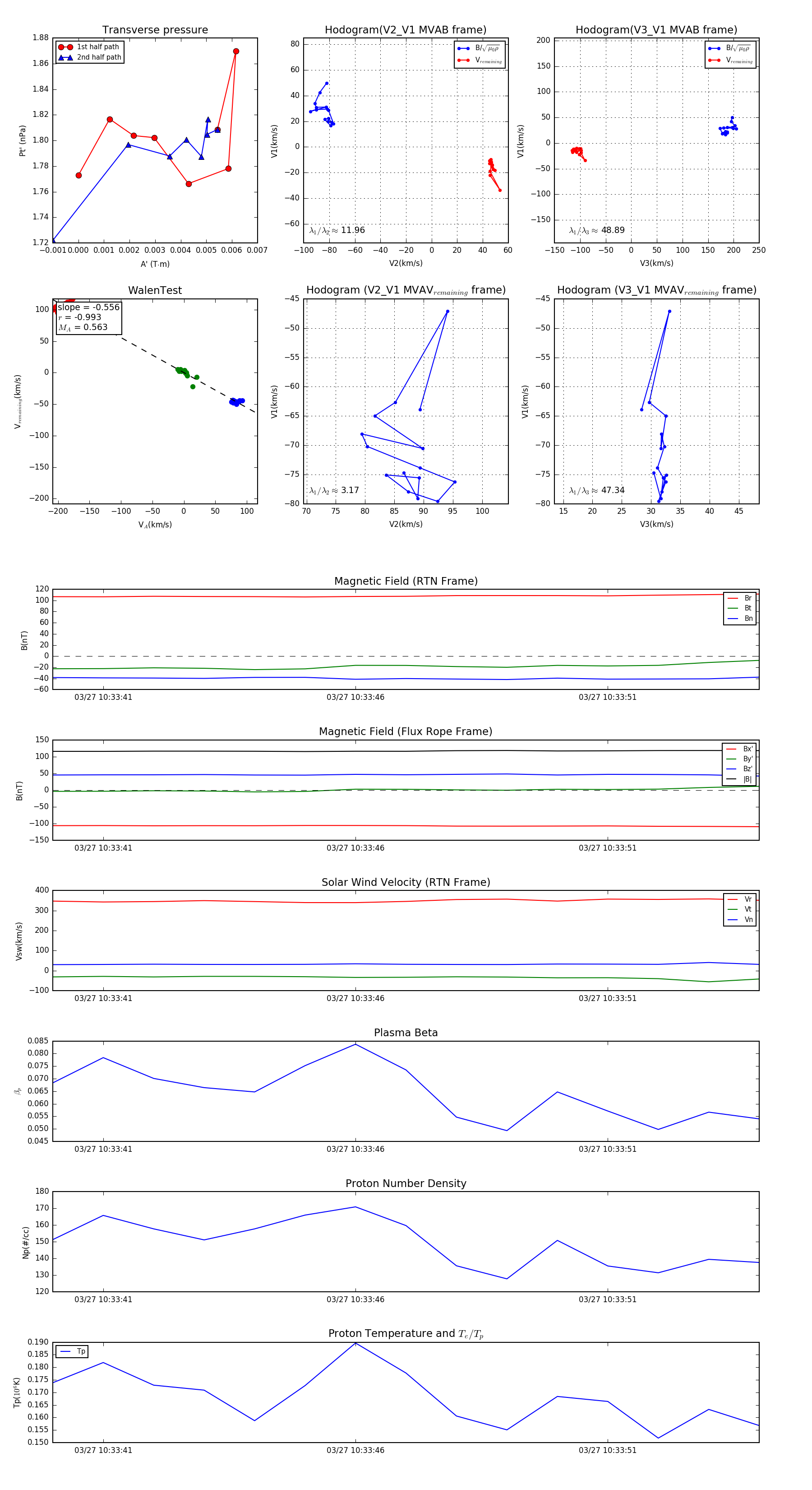
Flux Rope in 2024

Flux Rope Event 2024-03-27 10:33:40 ~ 2024-03-27 10:33:54 (15 seconds)


plot