HOME   LIST
‹–   –›

Flux Rope in 2024

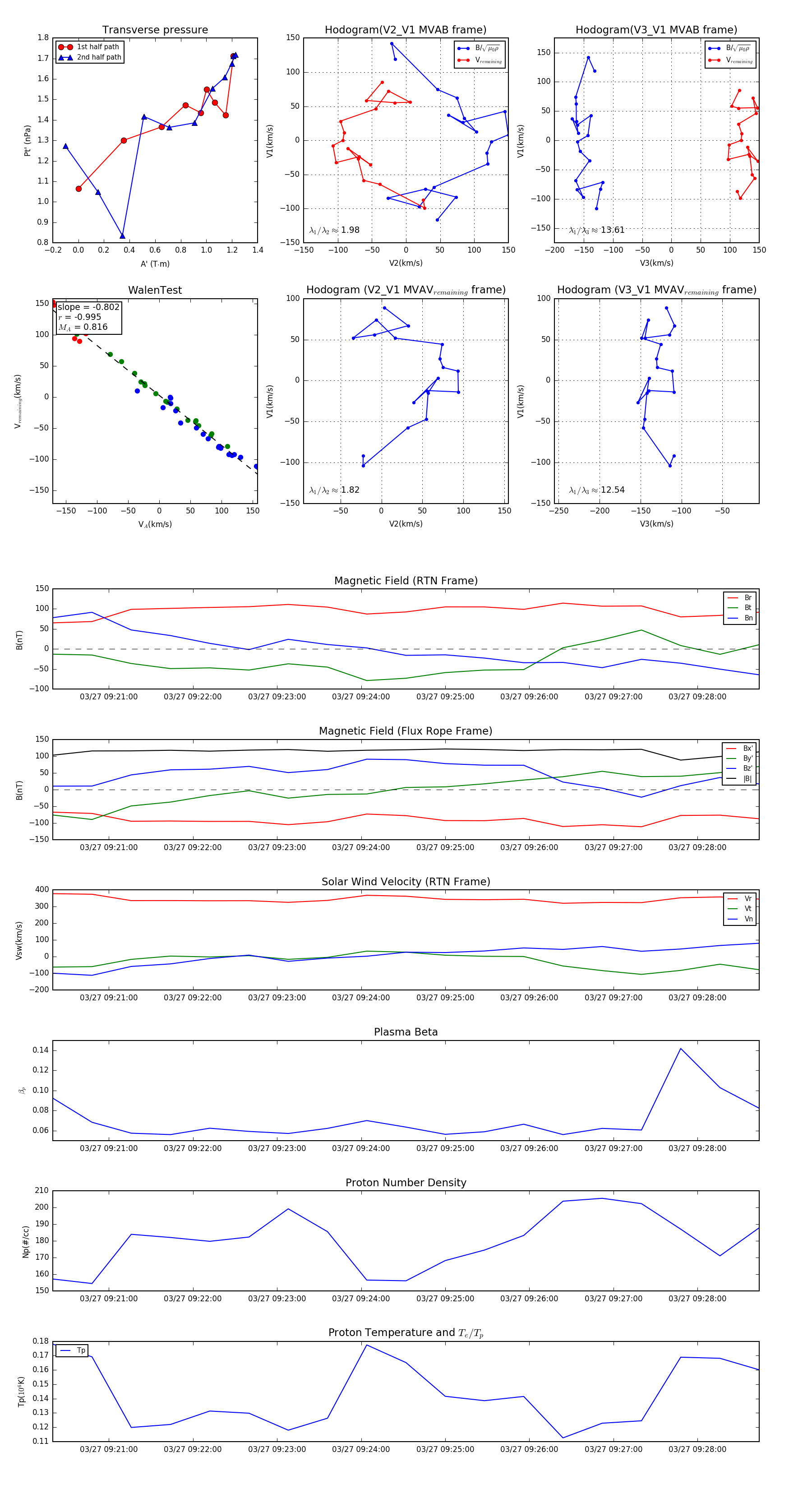
Flux Rope Event 2024-03-27 09:20:20 ~ 2024-03-27 09:28:44 (505 seconds)


plot