HOME   LIST
‹–   –›

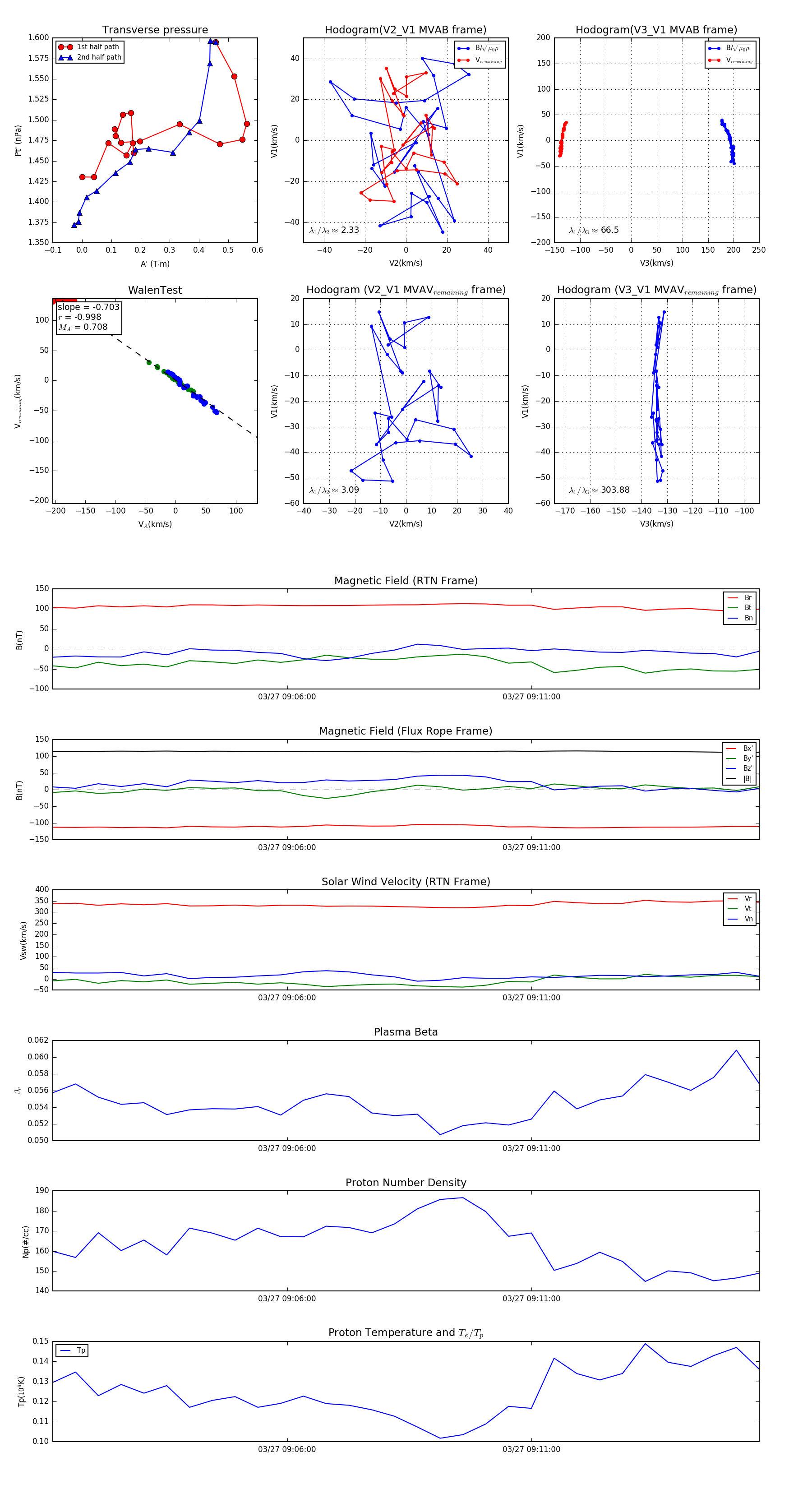
Flux Rope in 2024

Flux Rope Event 2024-03-27 09:01:12 ~ 2024-03-27 09:15:40 (869 seconds)


plot