HOME   LIST
‹–   –›

Flux Rope in 2024

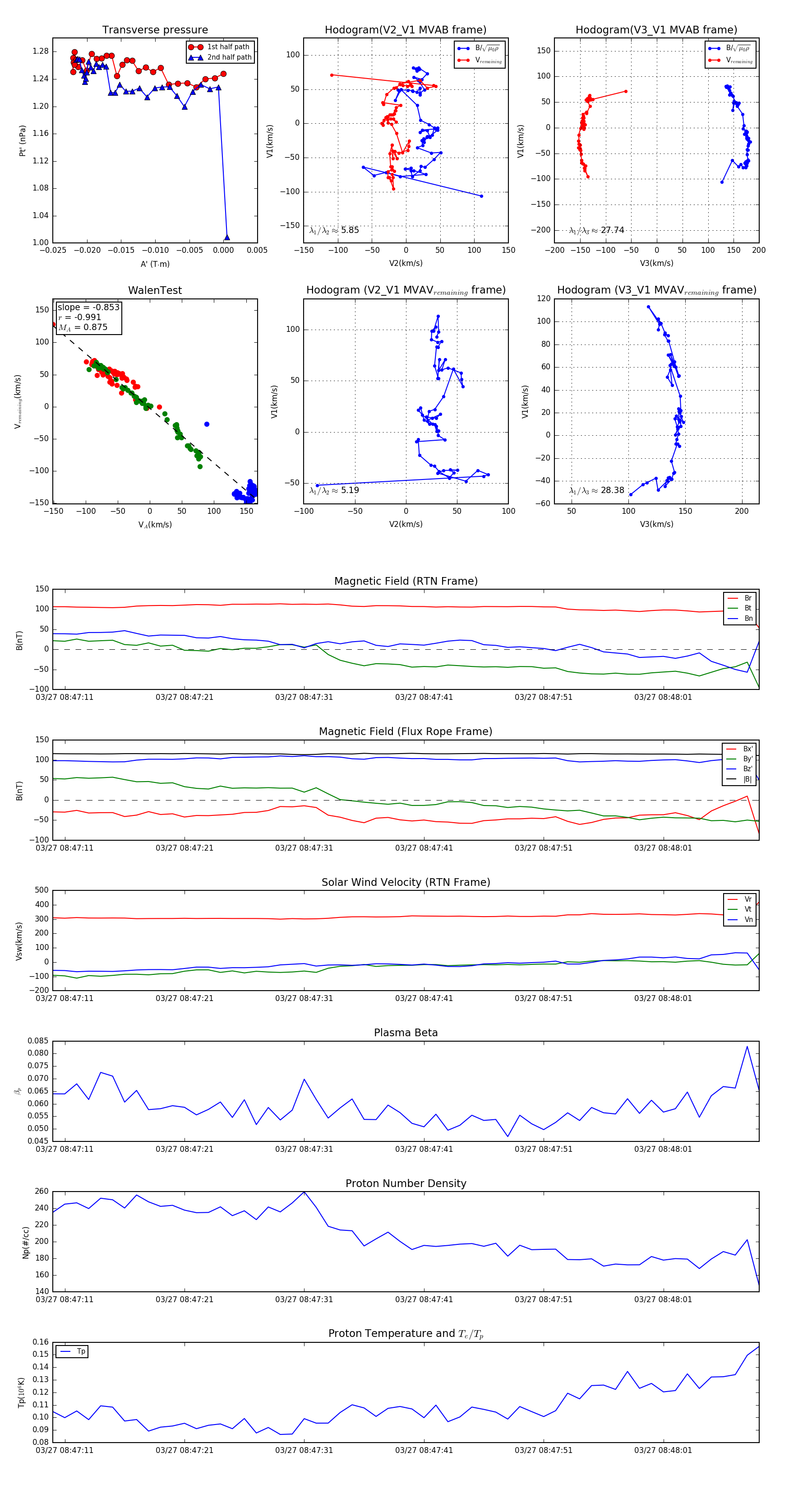
Flux Rope Event 2024-03-27 08:47:10 ~ 2024-03-27 08:48:09 (60 seconds)


plot