HOME   LIST
‹–   –›

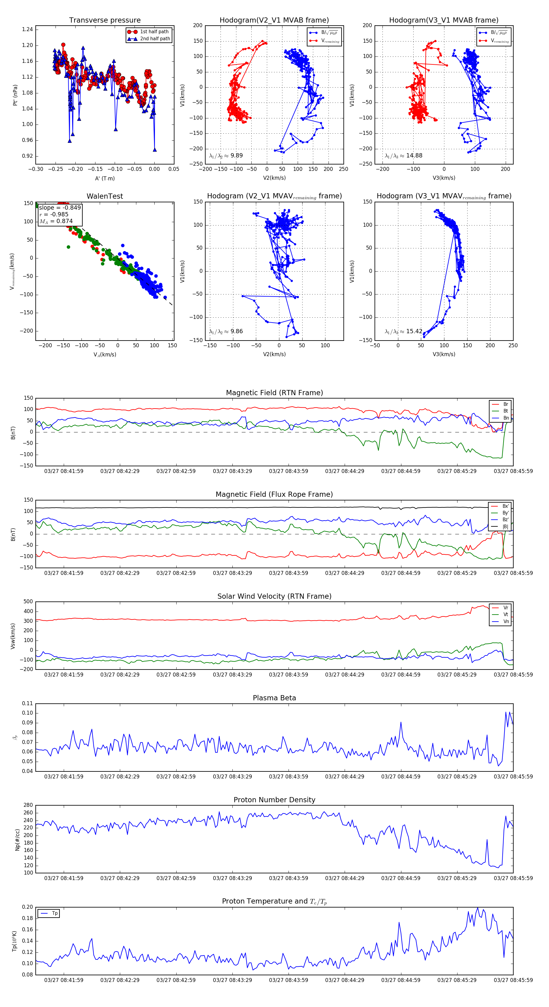
Flux Rope in 2024

Flux Rope Event 2024-03-27 08:41:44 ~ 2024-03-27 08:45:59 (256 seconds)


plot