HOME   LIST
‹–   –›

Flux Rope in 2024

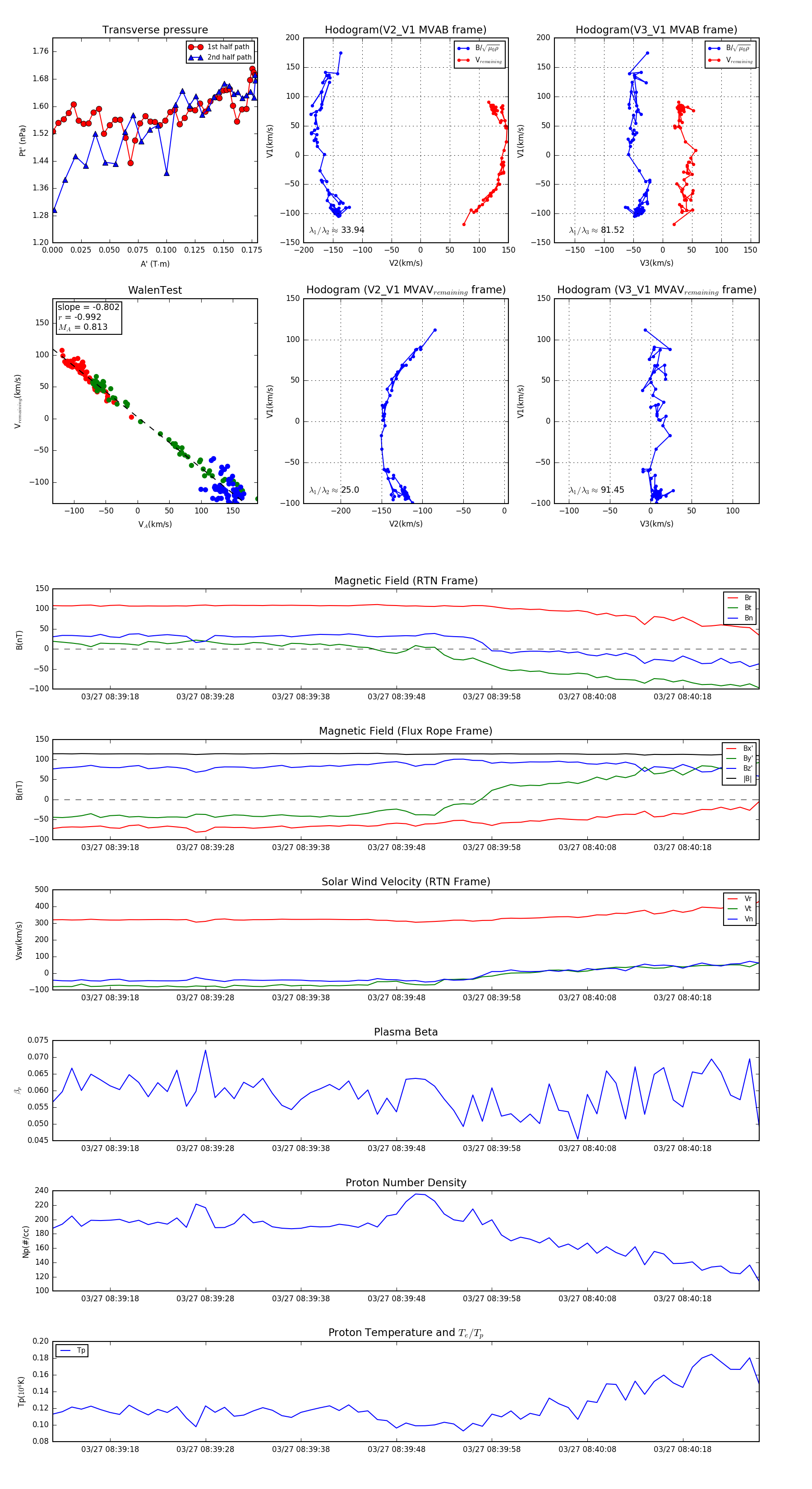
Flux Rope Event 2024-03-27 08:39:12 ~ 2024-03-27 08:40:26 (75 seconds)


plot