HOME   LIST
‹–   –›

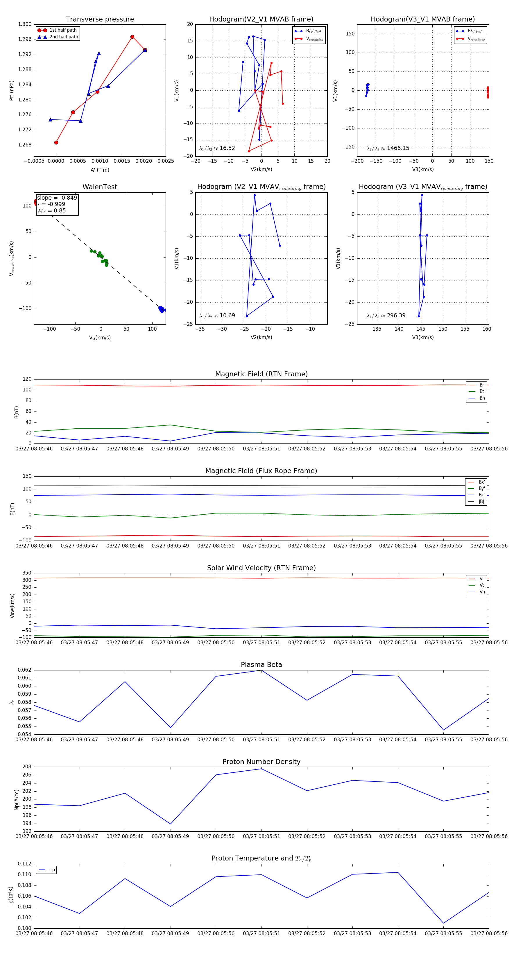
Flux Rope in 2024

Flux Rope Event 2024-03-27 08:05:46 ~ 2024-03-27 08:05:56 (11 seconds)


plot