HOME   LIST
‹–   –›

Flux Rope in 2024

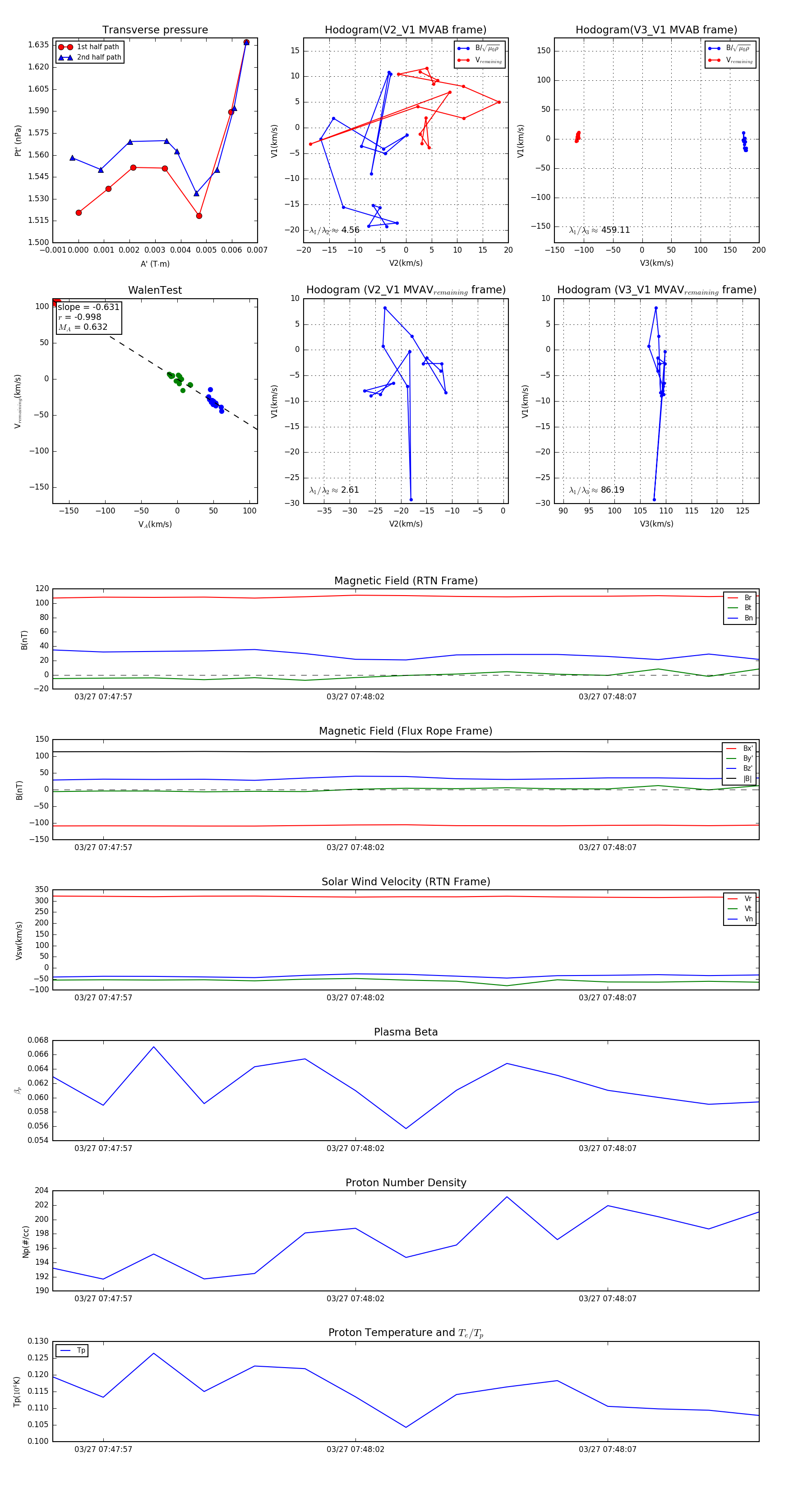
Flux Rope Event 2024-03-27 07:47:56 ~ 2024-03-27 07:48:10 (15 seconds)


plot