HOME   LIST
‹–   –›

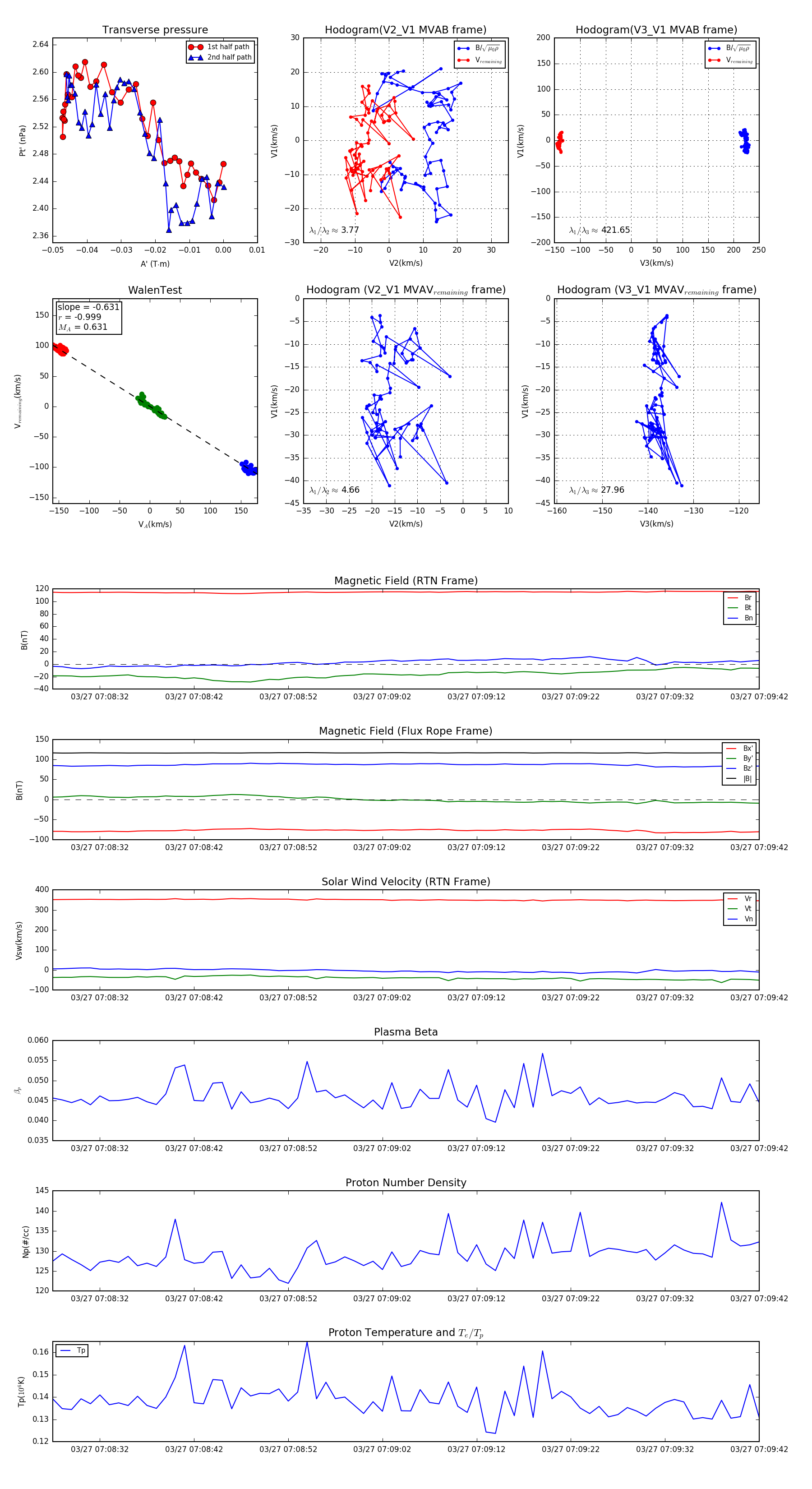
Flux Rope in 2024

Flux Rope Event 2024-03-27 07:08:27 ~ 2024-03-27 07:09:42 (76 seconds)


plot