HOME   LIST
‹–   –›

Flux Rope in 2024

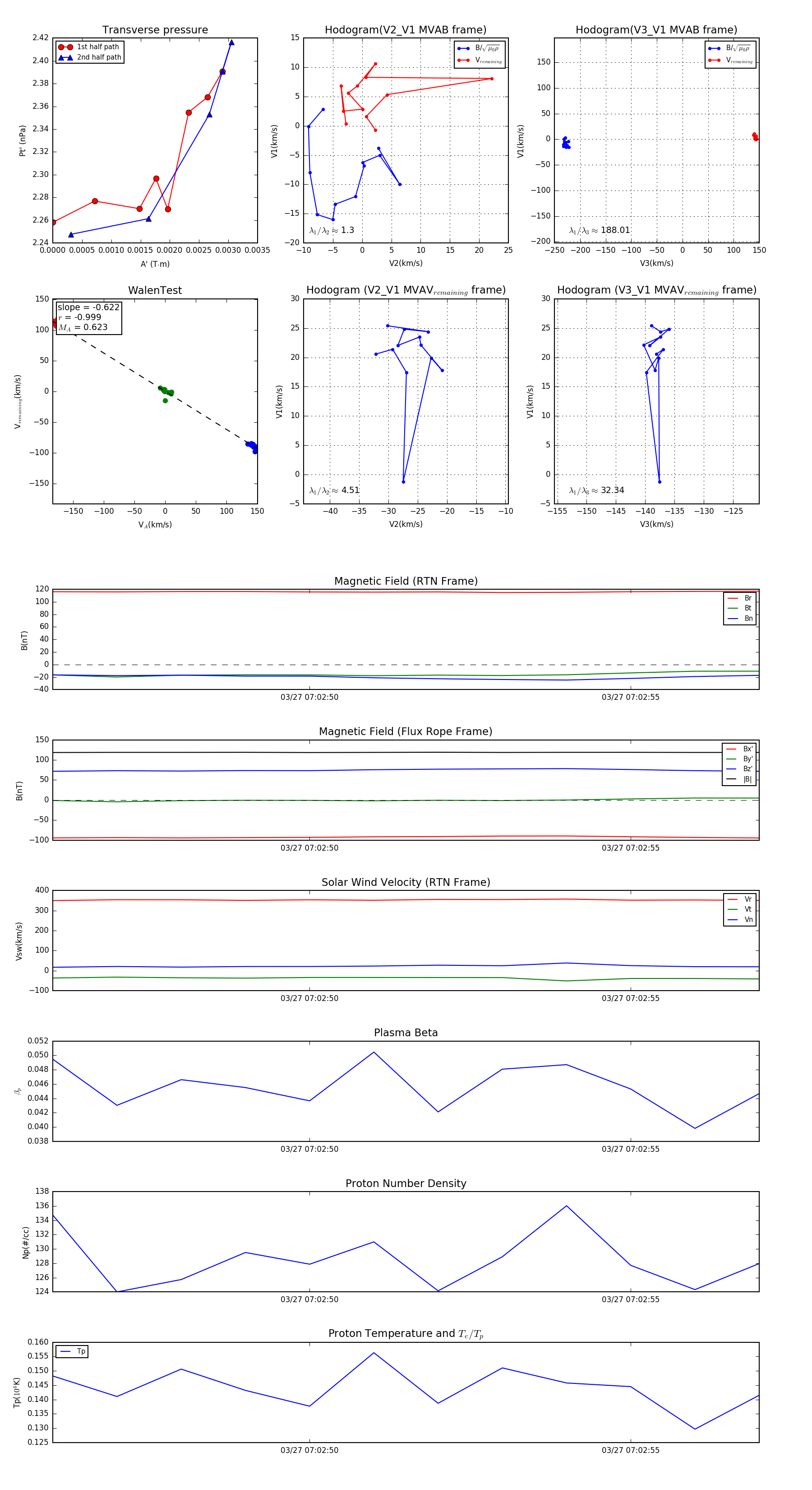
Flux Rope Event 2024-03-27 07:02:46 ~ 2024-03-27 07:02:57 (12 seconds)


plot