HOME   LIST
‹–   –›

Flux Rope in 2024

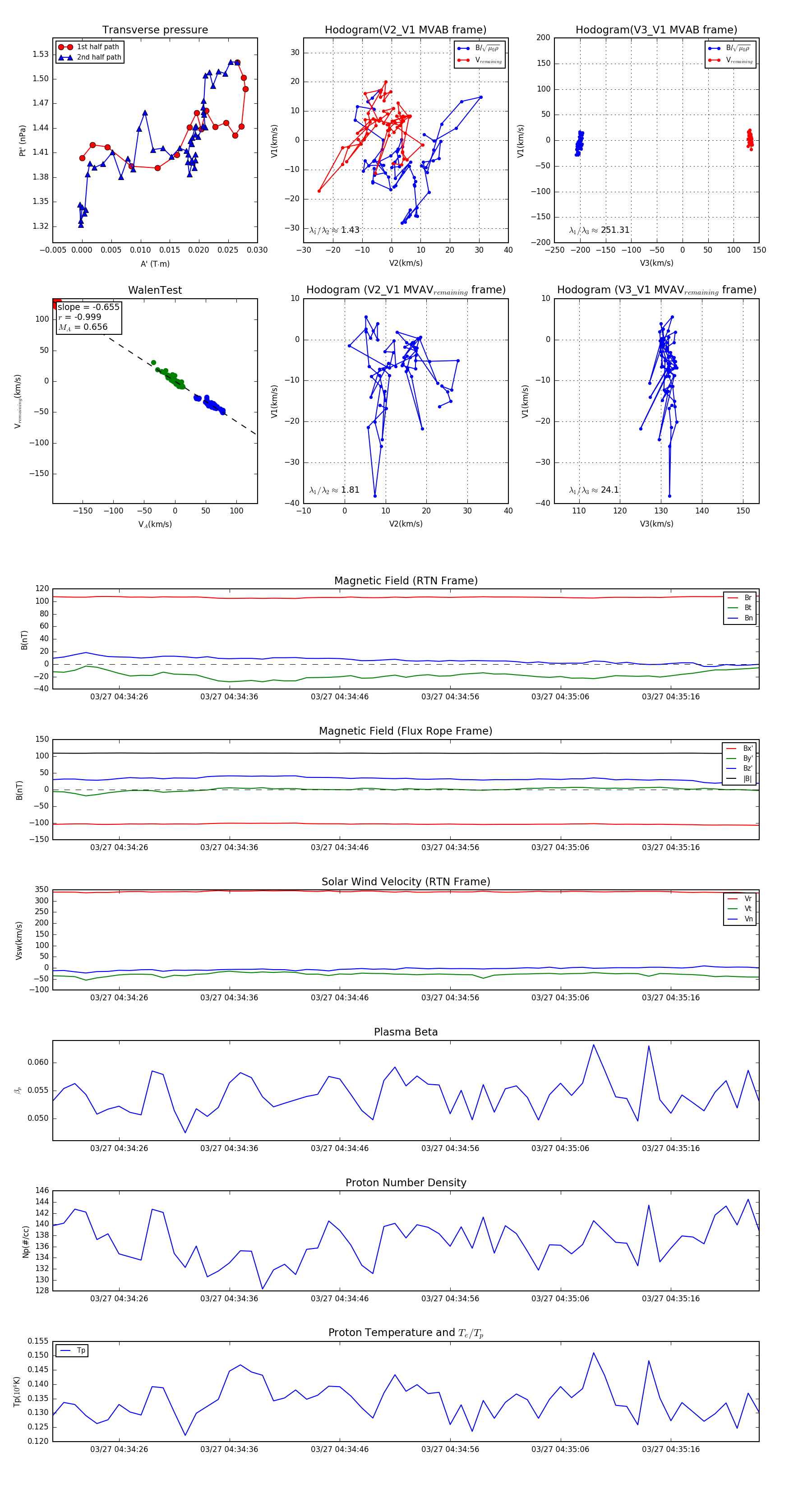
Flux Rope Event 2024-03-27 04:34:20 ~ 2024-03-27 04:35:24 (65 seconds)


plot