HOME   LIST
‹–   –›

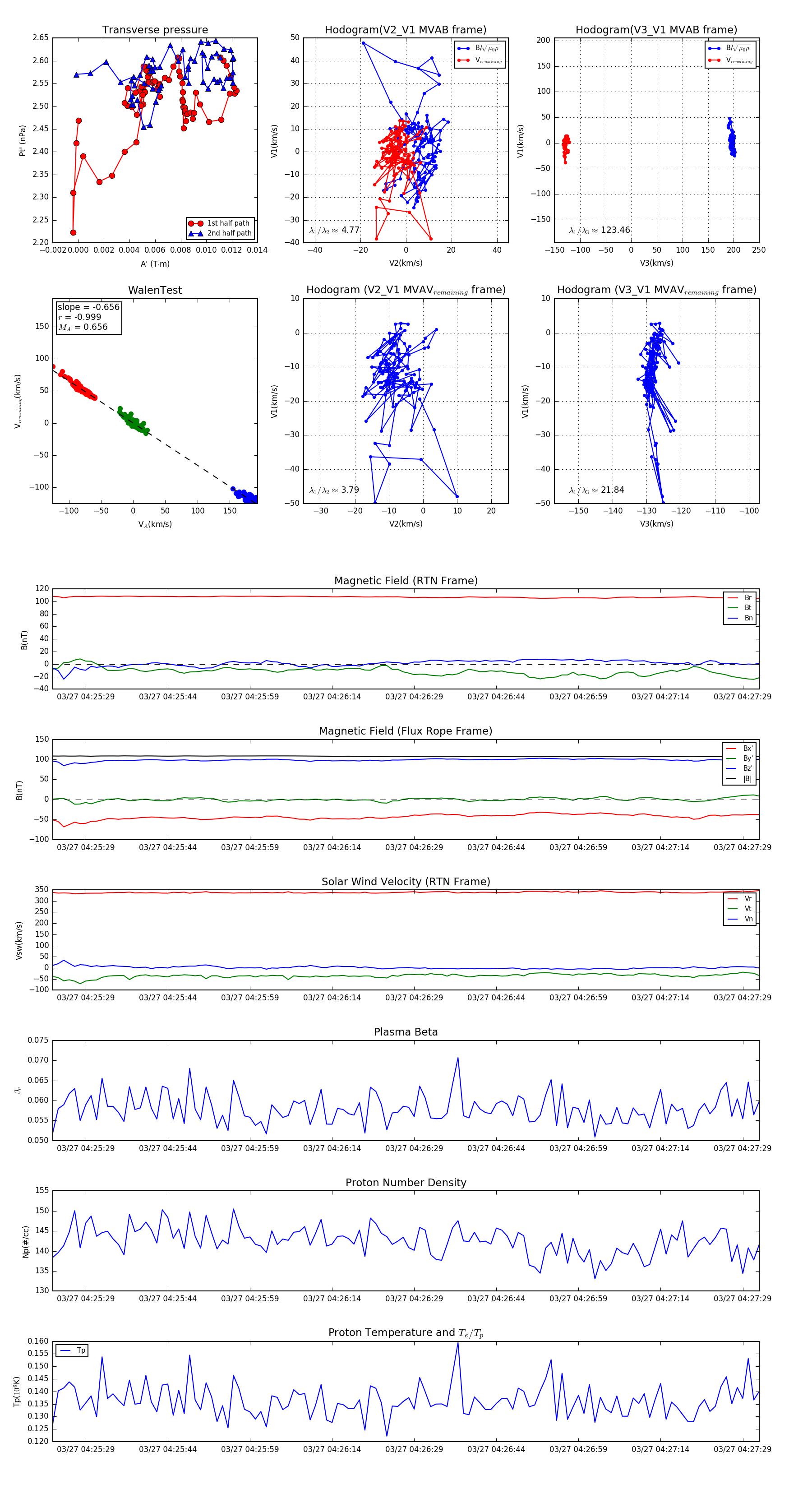
Flux Rope in 2024

Flux Rope Event 2024-03-27 04:25:23 ~ 2024-03-27 04:27:32 (130 seconds)


plot