HOME   LIST
‹–   –›

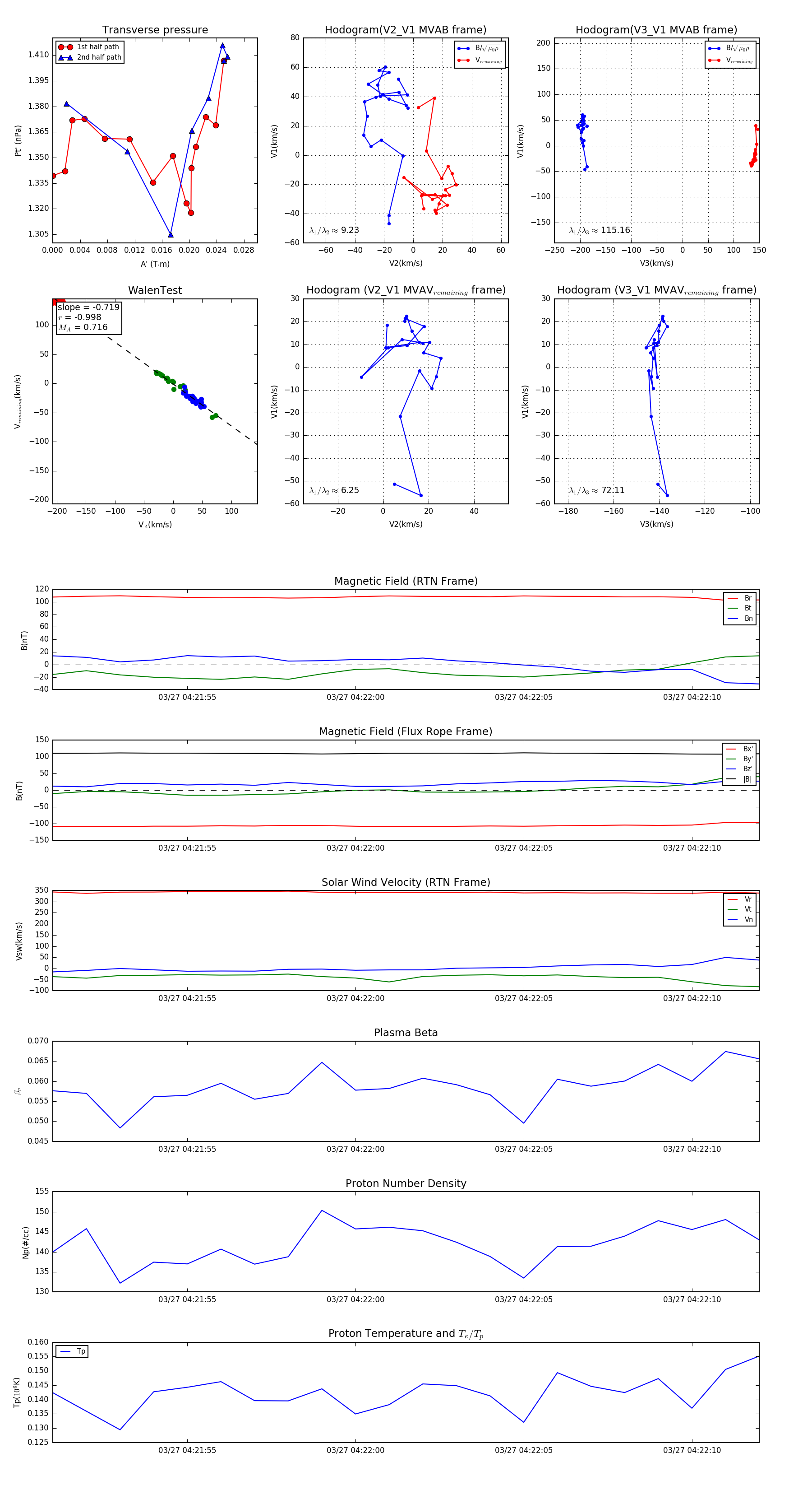
Flux Rope in 2024

Flux Rope Event 2024-03-27 04:21:51 ~ 2024-03-27 04:22:12 (22 seconds)


plot