HOME   LIST
‹–   –›

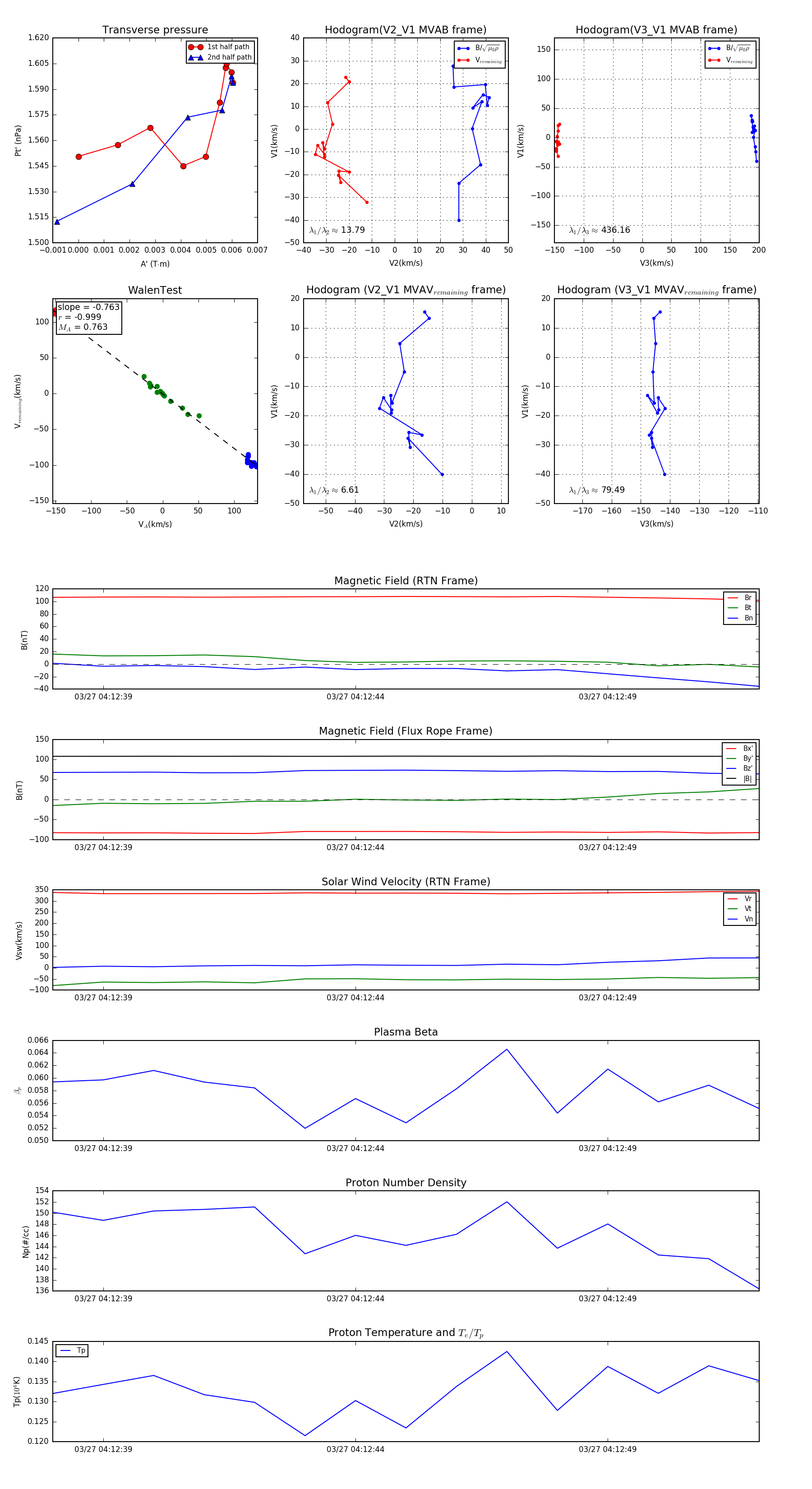
Flux Rope in 2024

Flux Rope Event 2024-03-27 04:12:38 ~ 2024-03-27 04:12:52 (15 seconds)


plot