HOME   LIST
‹–   –›

Flux Rope in 2024

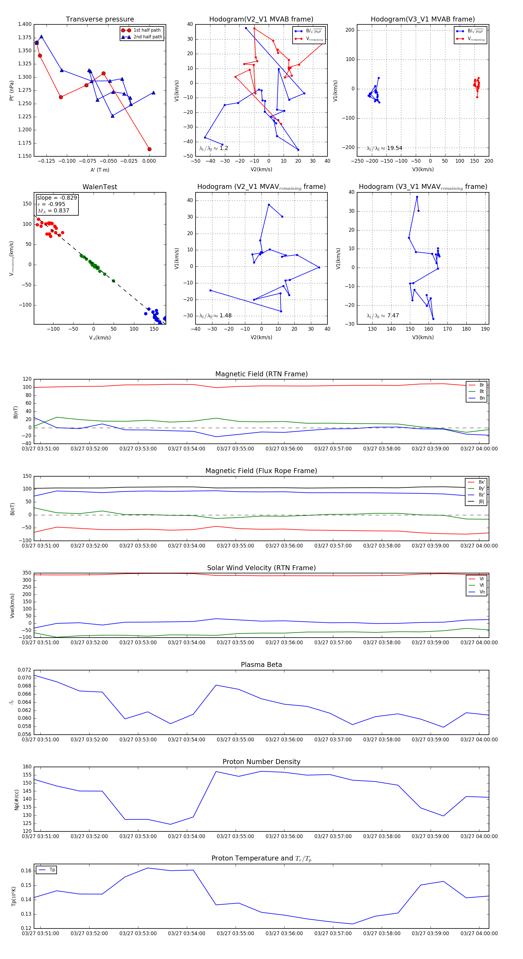
Flux Rope Event 2024-03-27 03:50:52 ~ 2024-03-27 04:00:12 (561 seconds)


plot