HOME   LIST
‹–   –›

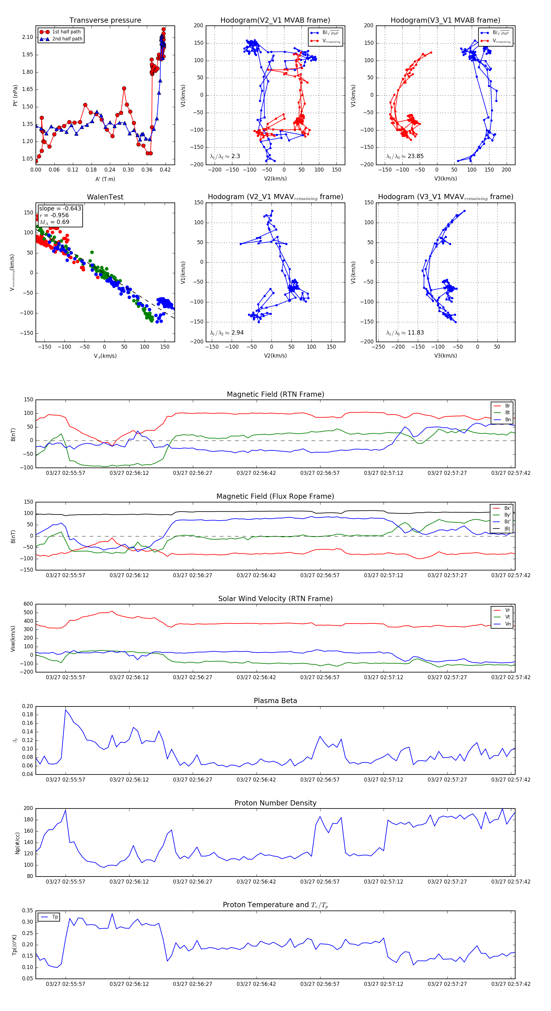
Flux Rope in 2024

Flux Rope Event 2024-03-27 02:55:50 ~ 2024-03-27 02:57:43 (114 seconds)


plot