HOME   LIST
‹–   –›

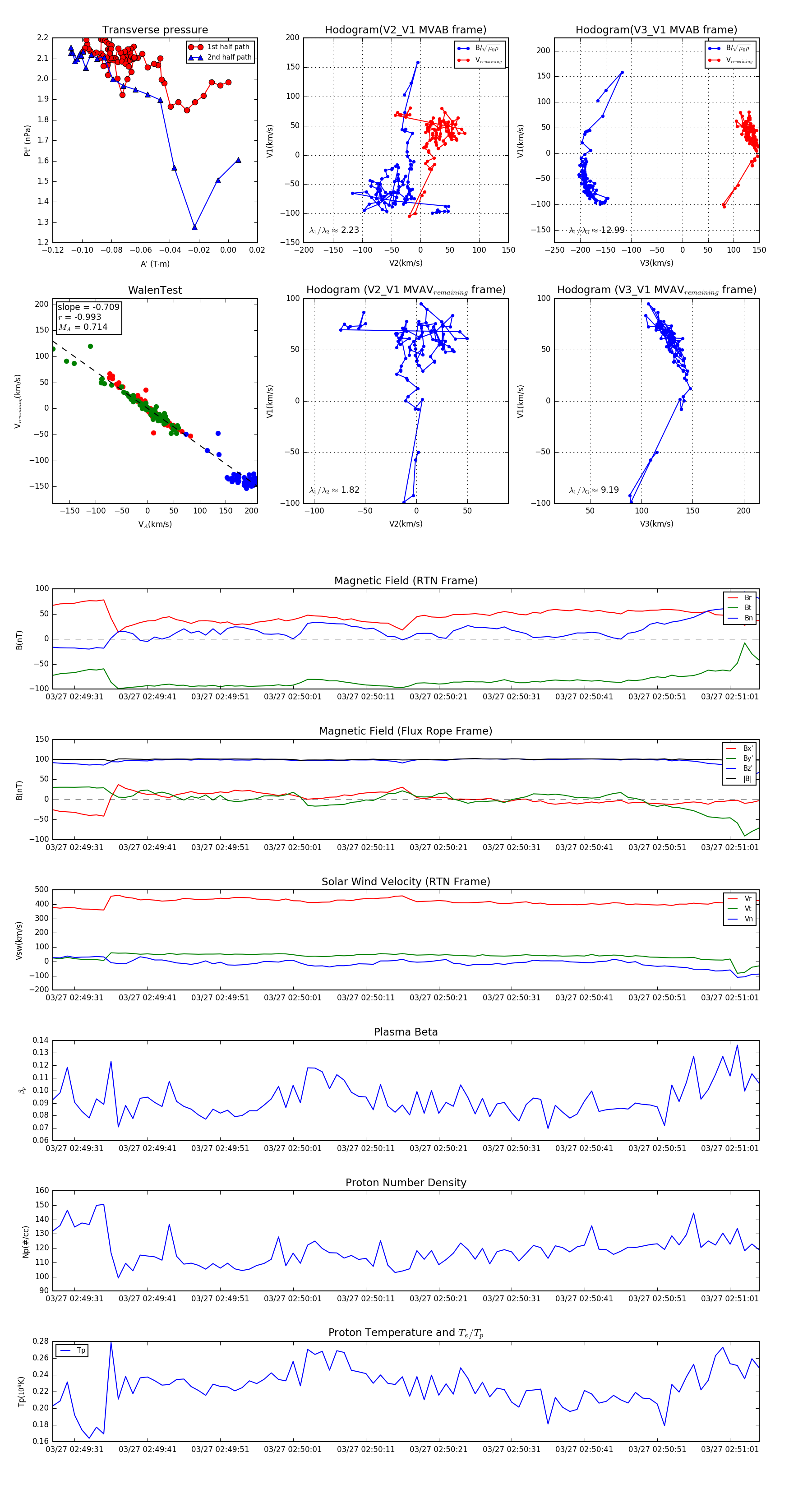
Flux Rope in 2024

Flux Rope Event 2024-03-27 02:49:28 ~ 2024-03-27 02:51:05 (98 seconds)


plot