HOME   LIST
‹–   –›

Flux Rope in 2024

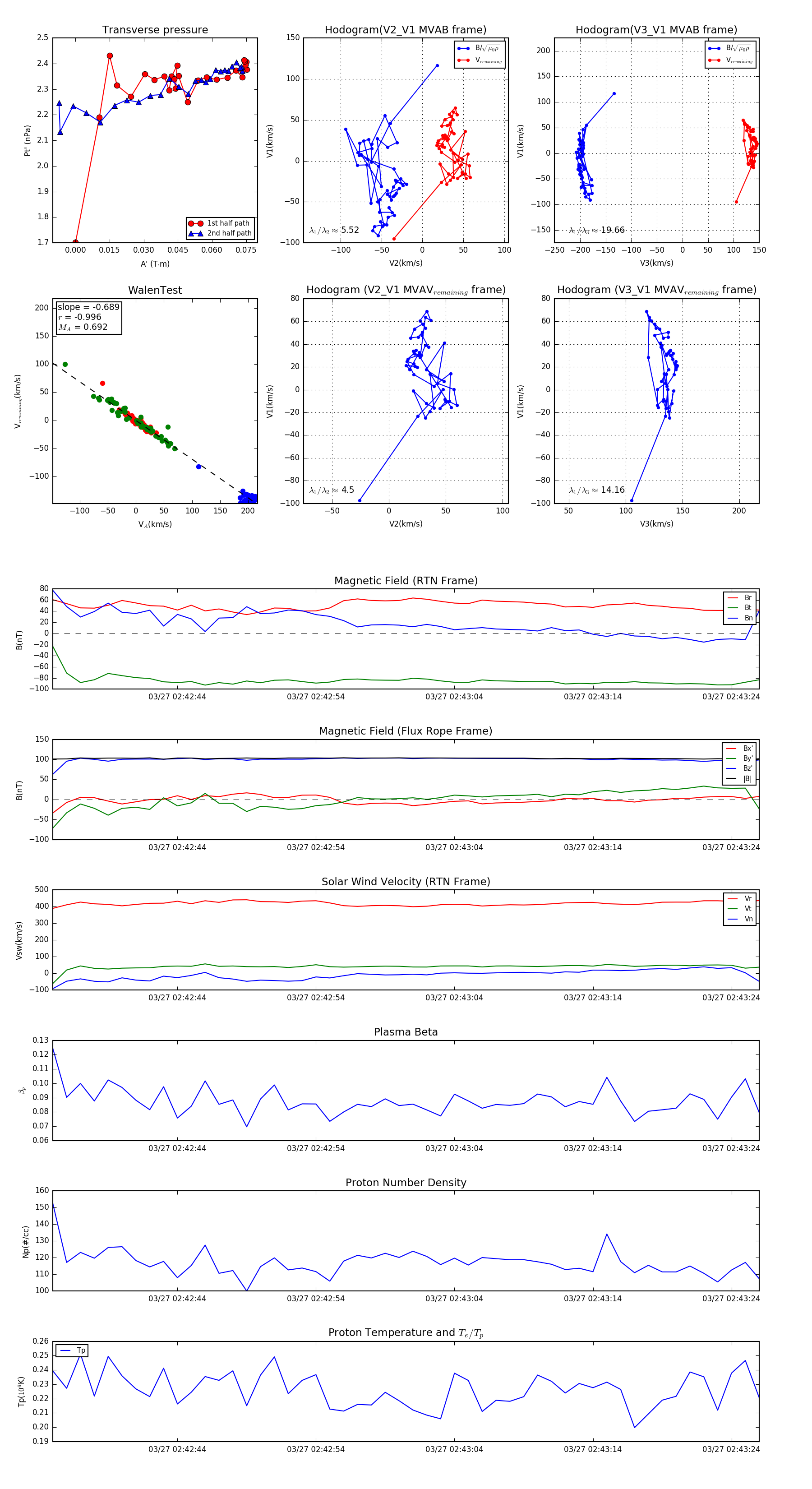
Flux Rope Event 2024-03-27 02:42:35 ~ 2024-03-27 02:43:26 (52 seconds)


plot