HOME   LIST
‹–   –›

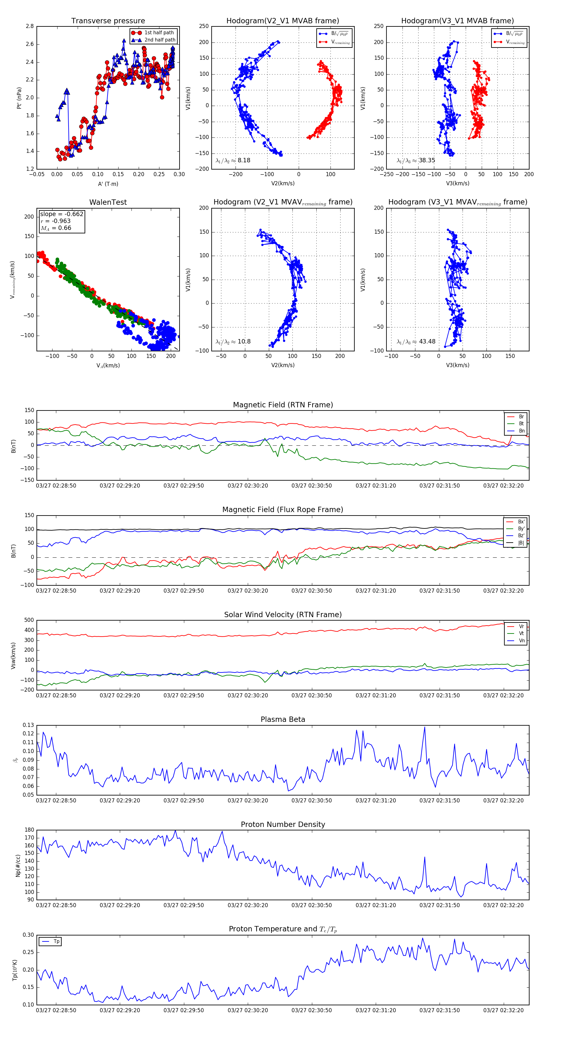
Flux Rope in 2024

Flux Rope Event 2024-03-27 02:28:41 ~ 2024-03-27 02:32:32 (232 seconds)


plot