HOME   LIST
‹–   –›

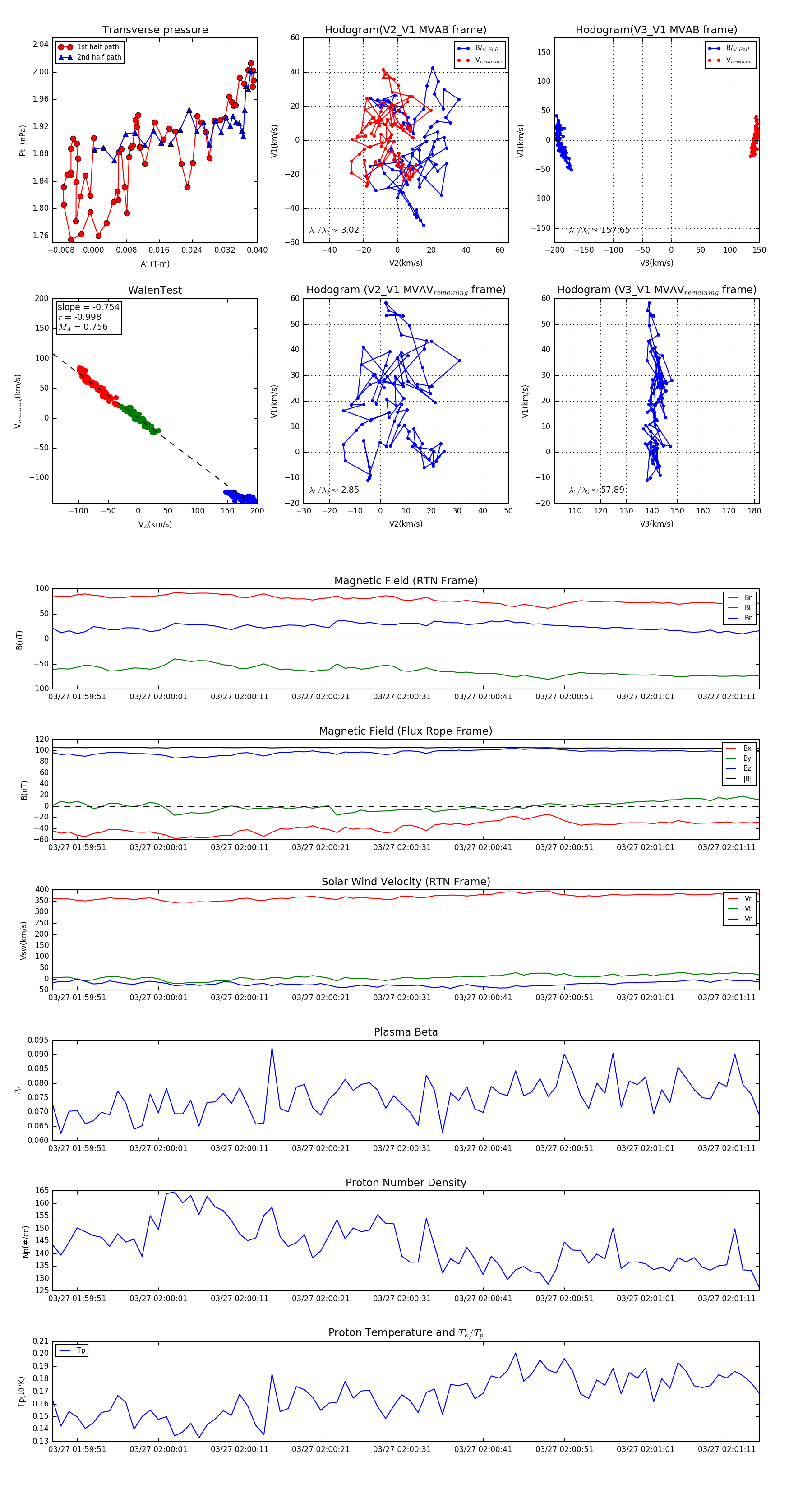
Flux Rope in 2024

Flux Rope Event 2024-03-27 01:59:48 ~ 2024-03-27 02:01:15 (88 seconds)


plot