HOME   LIST
‹–   –›

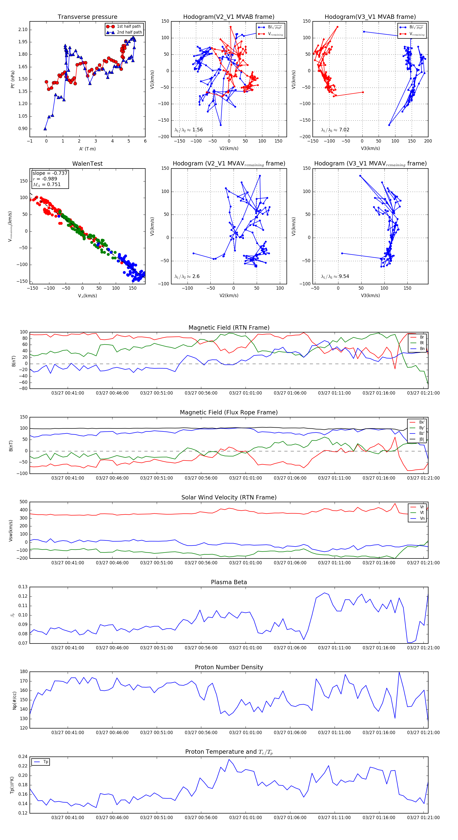
Flux Rope in 2024

Flux Rope Event 2024-03-27 00:36:44 ~ 2024-03-27 01:21:32 (2689 seconds)


plot