HOME   LIST
‹–   –›

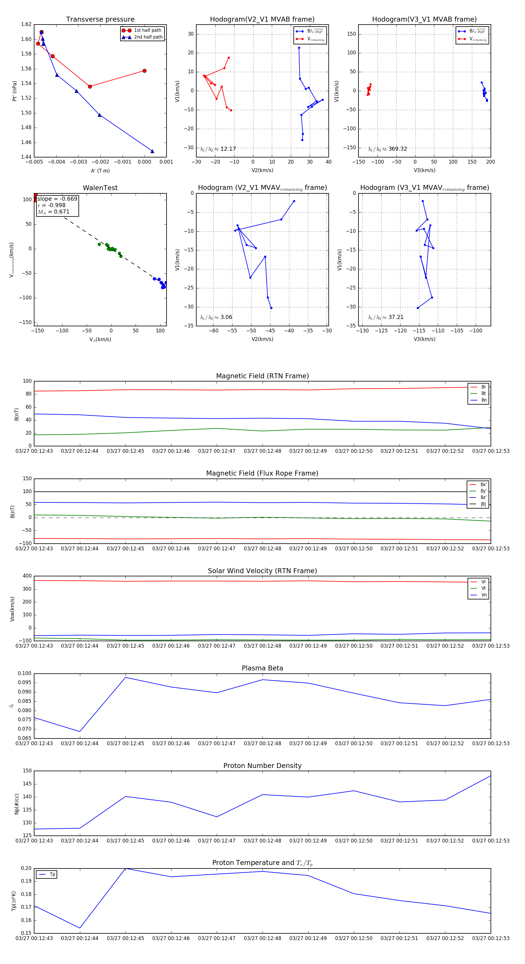
Flux Rope in 2024

Flux Rope Event 2024-03-27 00:12:43 ~ 2024-03-27 00:12:53 (11 seconds)


plot