HOME   LIST
‹–   –›

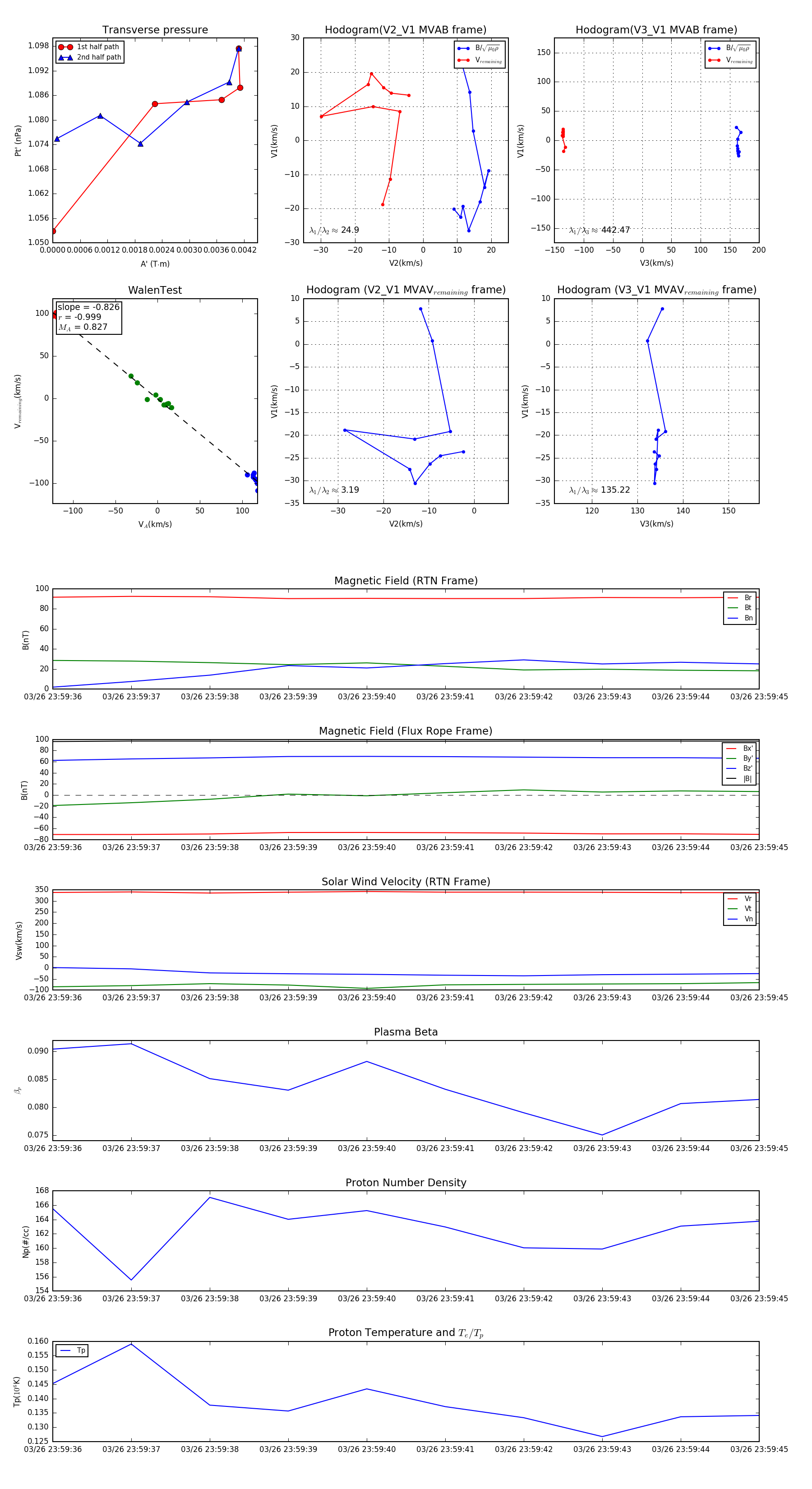
Flux Rope in 2024

Flux Rope Event 2024-03-26 23:59:36 ~ 2024-03-26 23:59:45 (10 seconds)


plot