HOME   LIST
‹–   –›

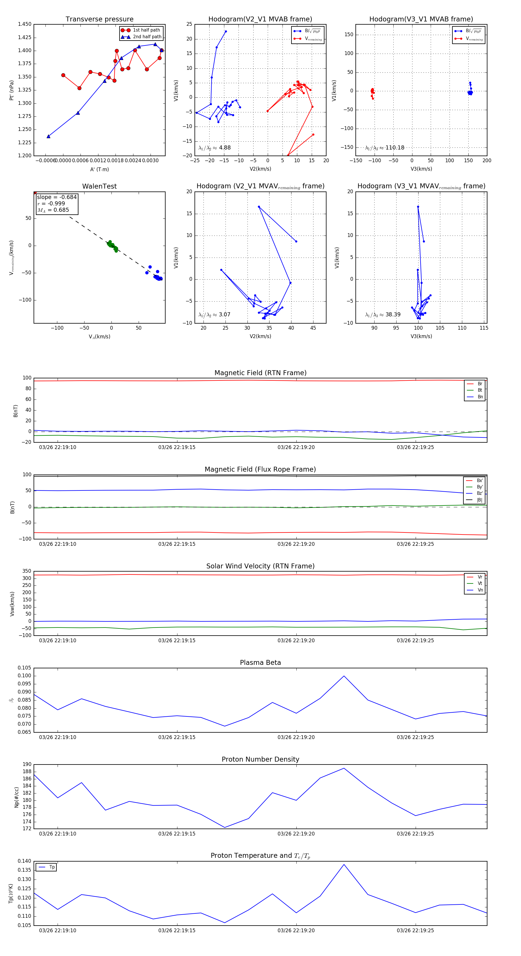
Flux Rope in 2024

Flux Rope Event 2024-03-26 22:19:09 ~ 2024-03-26 22:19:28 (20 seconds)


plot