HOME   LIST
‹–   –›

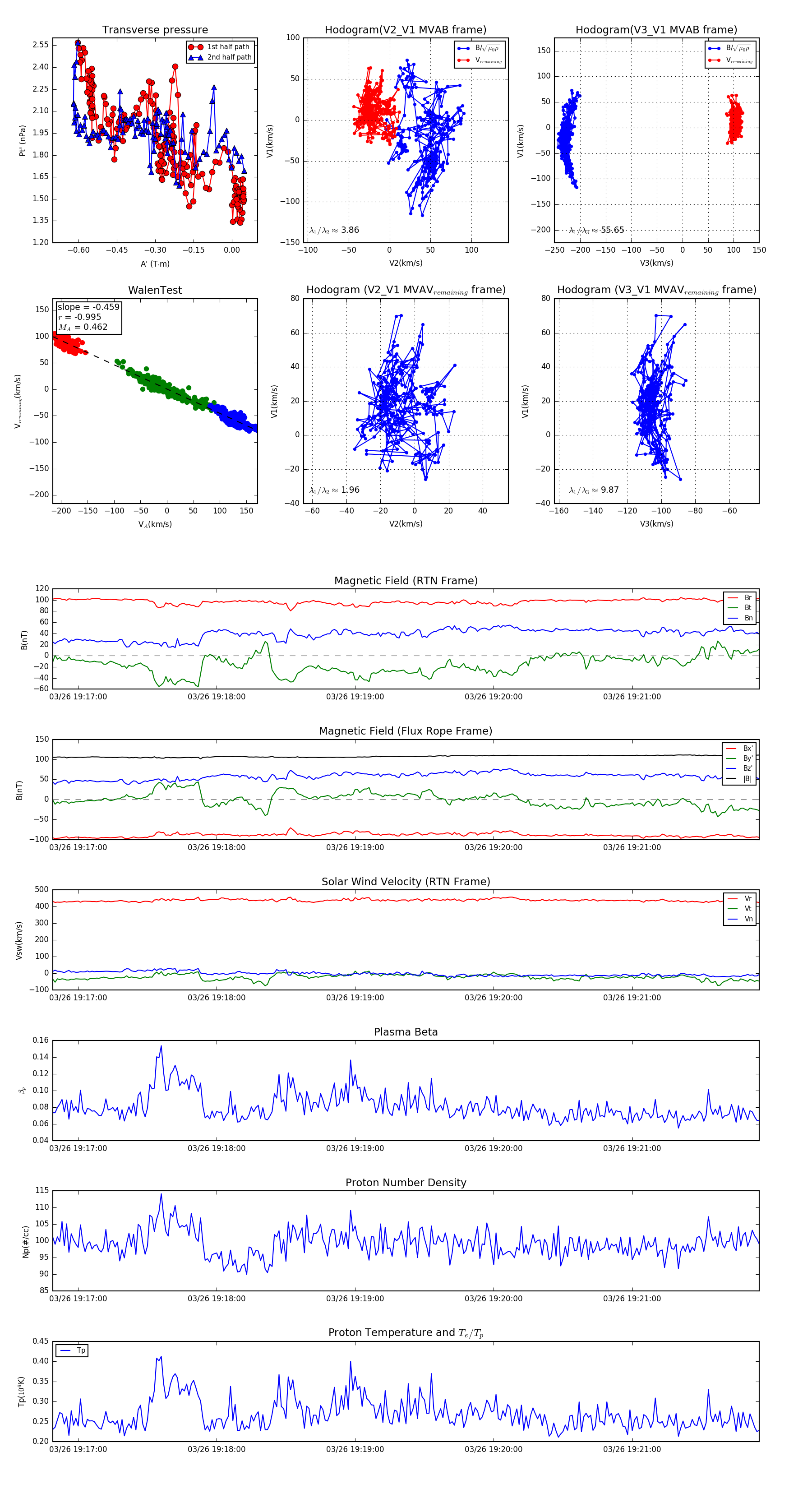
Flux Rope in 2024

Flux Rope Event 2024-03-26 19:16:49 ~ 2024-03-26 19:21:55 (307 seconds)


plot