HOME   LIST
‹–   –›

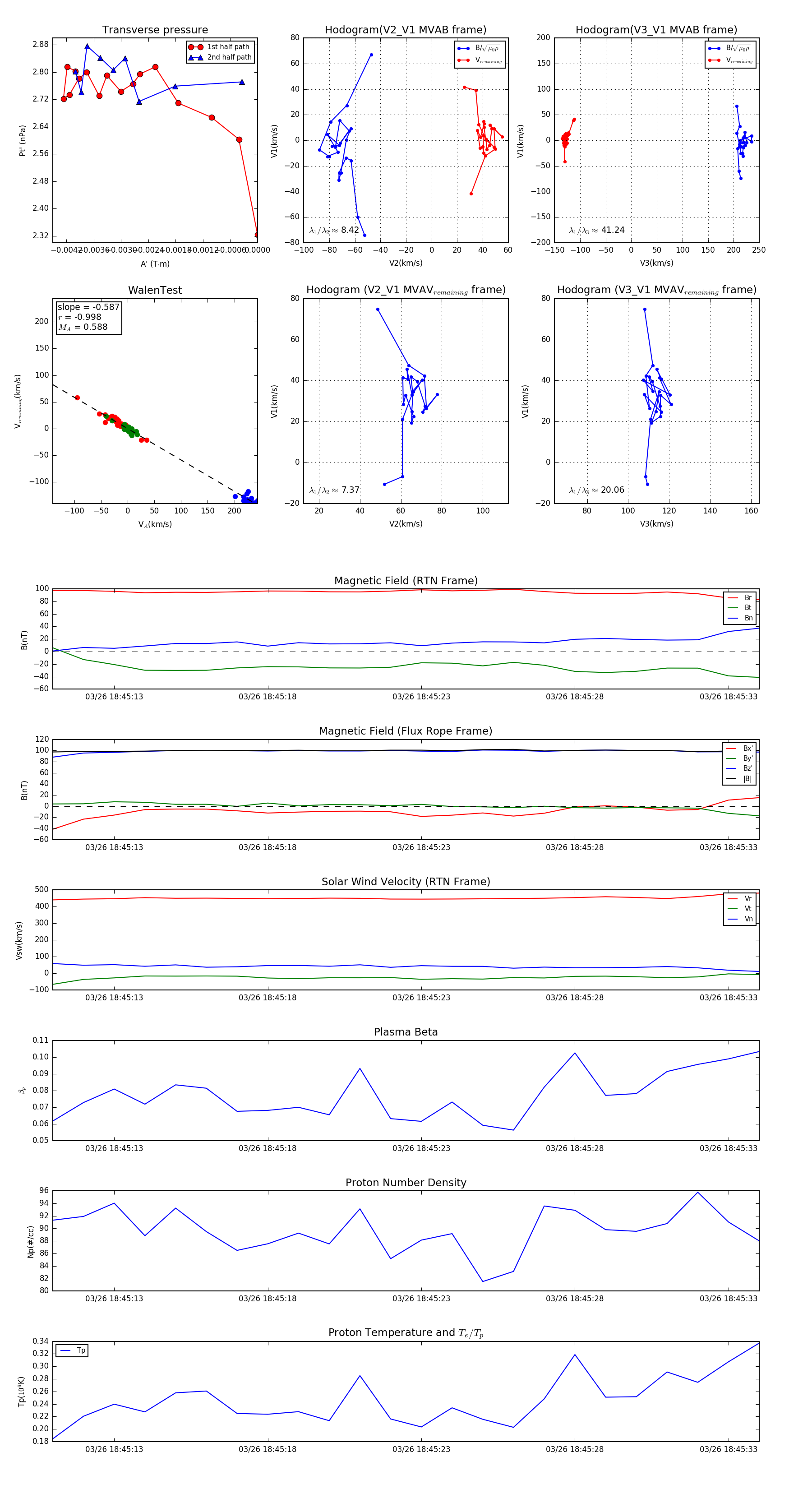
Flux Rope in 2024

Flux Rope Event 2024-03-26 18:45:11 ~ 2024-03-26 18:45:34 (24 seconds)


plot