HOME   LIST
‹–   –›

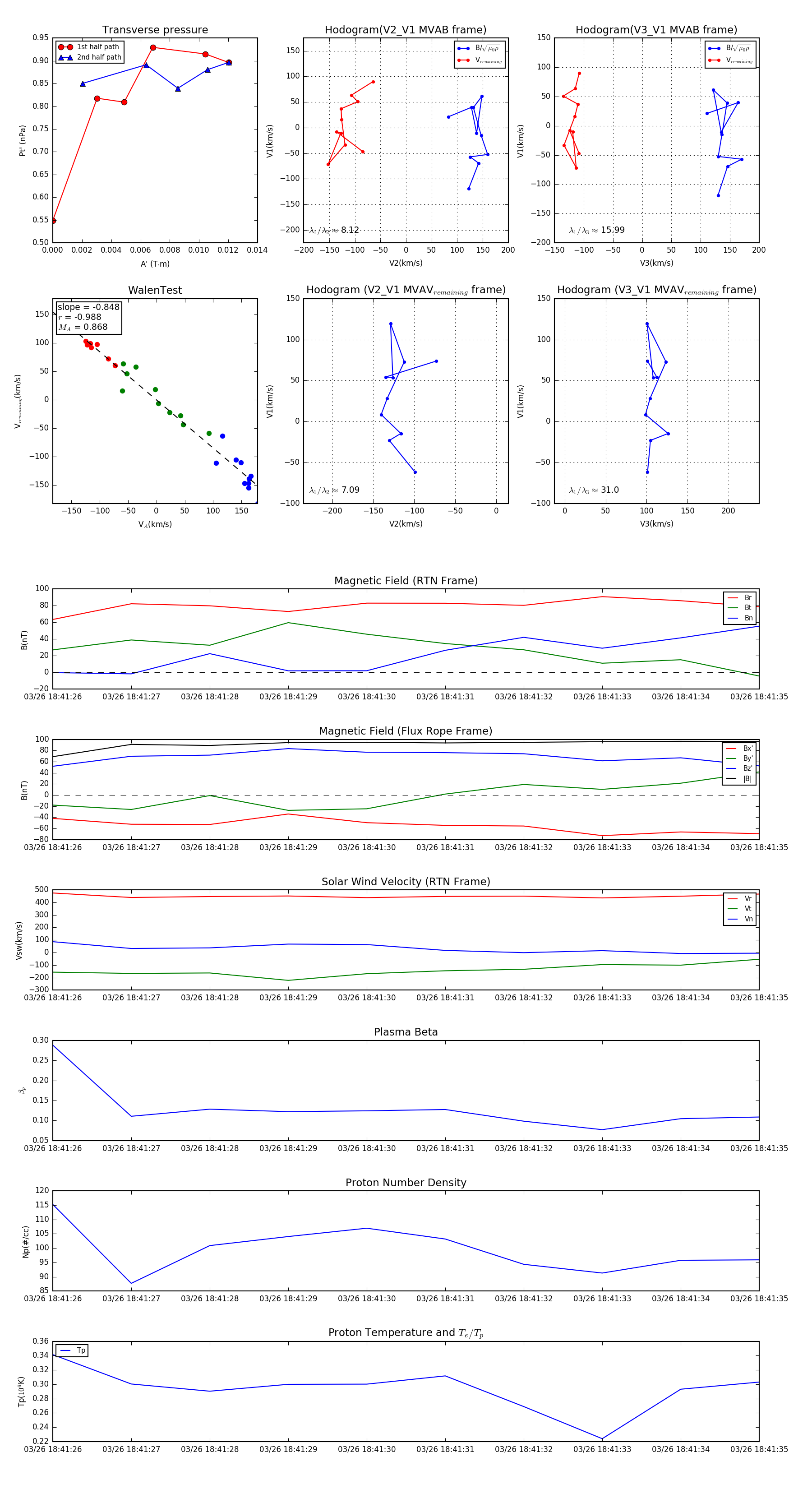
Flux Rope in 2024

Flux Rope Event 2024-03-26 18:41:26 ~ 2024-03-26 18:41:35 (10 seconds)


plot